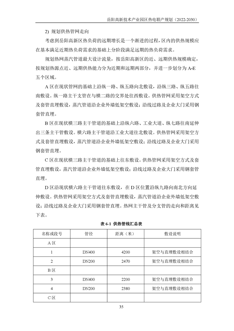
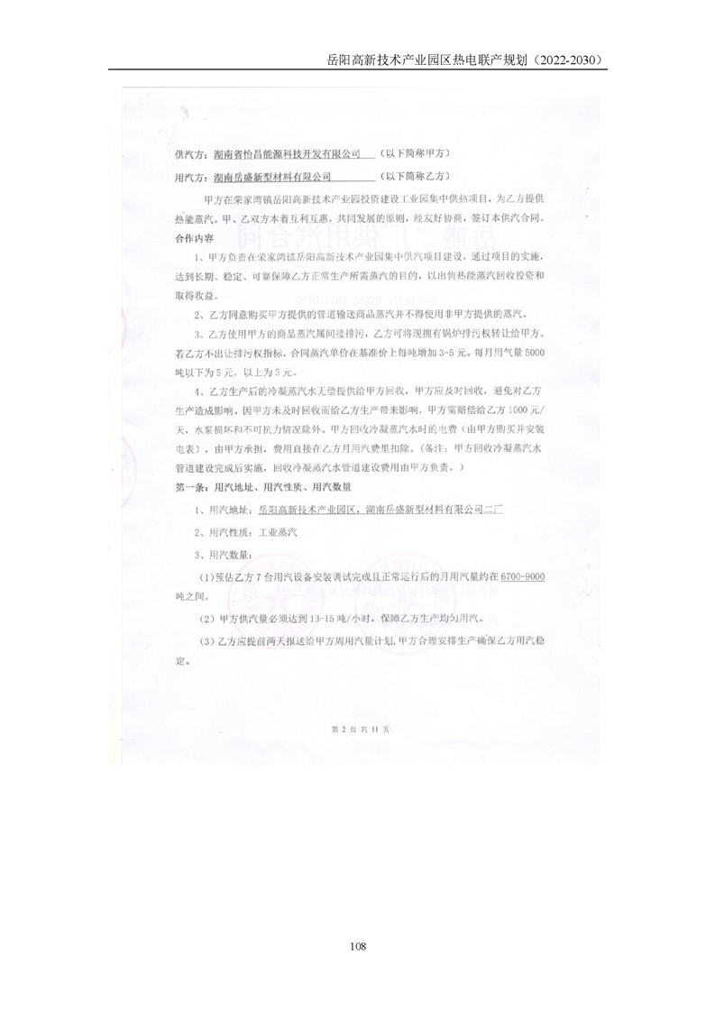
當前位置:
首頁
>
政務公開
>
公示公告
【批後公布】《嶽陽高新技術產業園熱電聯產規劃(2022-2023年)》
來源:嶽陽高新技術產業園區管委會
2023-04-17
瀏覽量:
1
|
|
|
|
|