當前位置:
首頁
>
政務公開
>
公示公告
嶽陽縣水利局2024年生產建設項目水土保持設施自主驗收報備材料接收公示
來源:水利局
2025-01-10
瀏覽量:
1
|
|
|
|
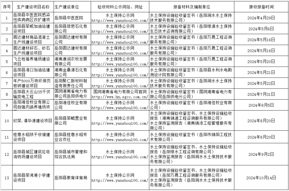
根據《水土保持法》及生產建設項目水土保持設施自主驗收管理的有關規定,2024年4-12月我局收到13個生產建設項目水土保持設施自主驗收的報備。現予以公示,公示期2025年1月10-17日。
聯係電話:0730-7663629