當前位置:
首頁
>
政務公開
>
公示公告
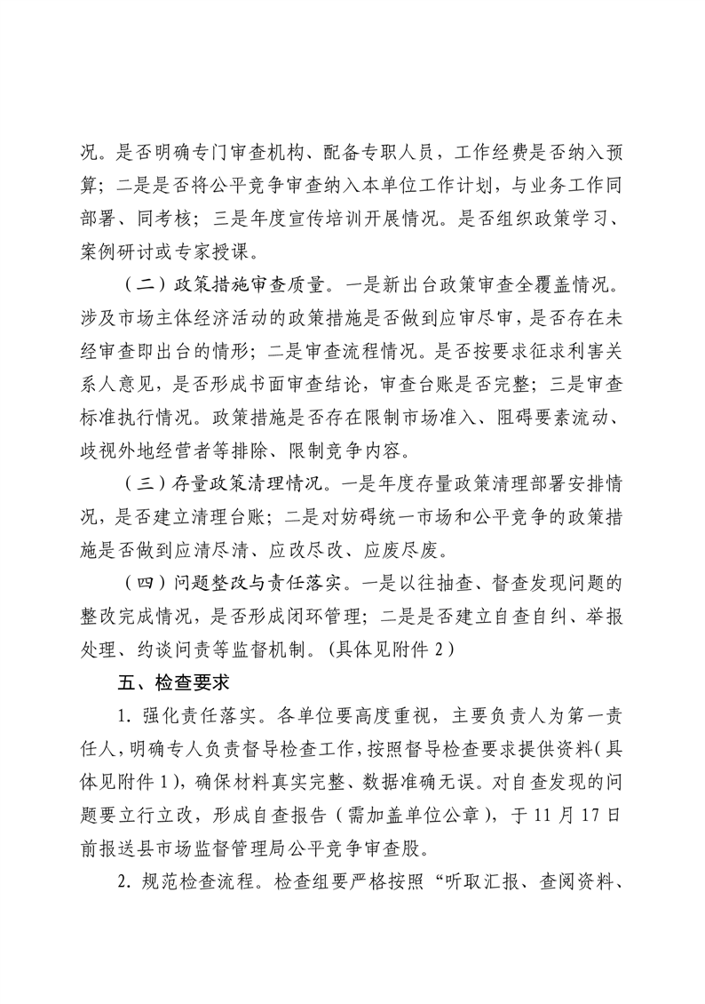
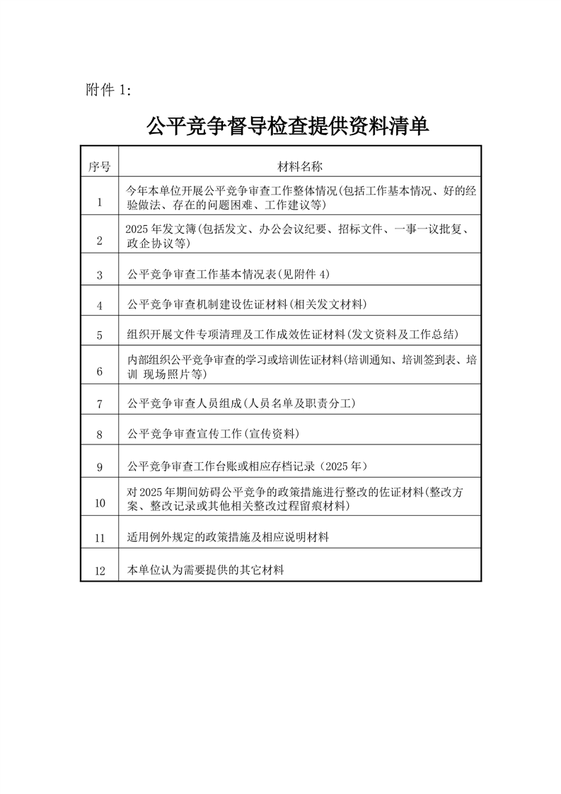
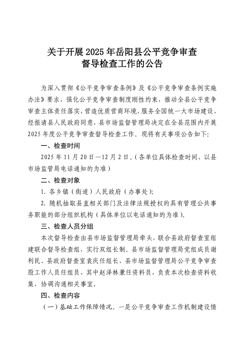
關於開展2025年嶽陽縣公平競爭審查督導檢查的公告
來源:嶽陽縣市場監督管理局
2025-11-03
瀏覽量:
1
|
|
|
|
|