當前位置:
首頁
>
專題專欄
>
工程建設審批改革專欄
>
政策文件
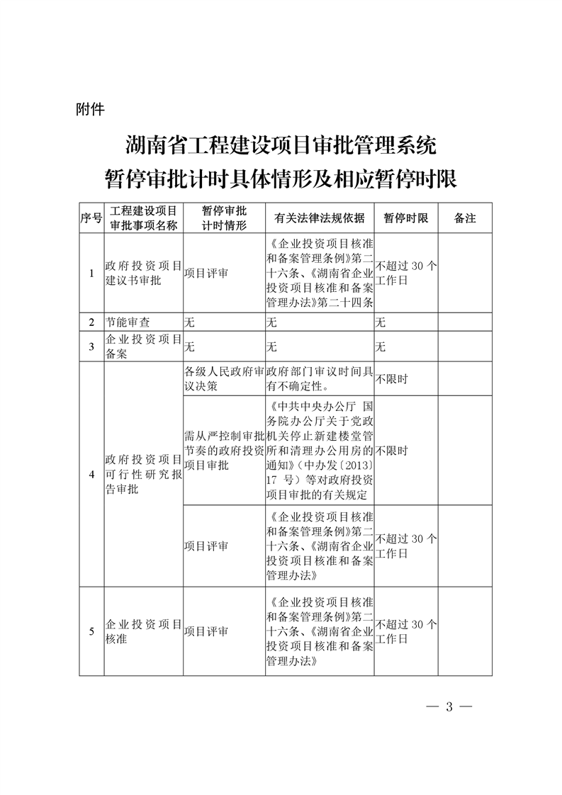
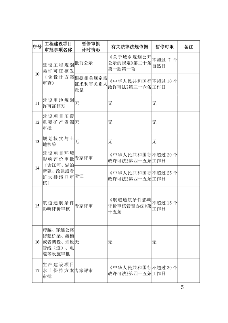
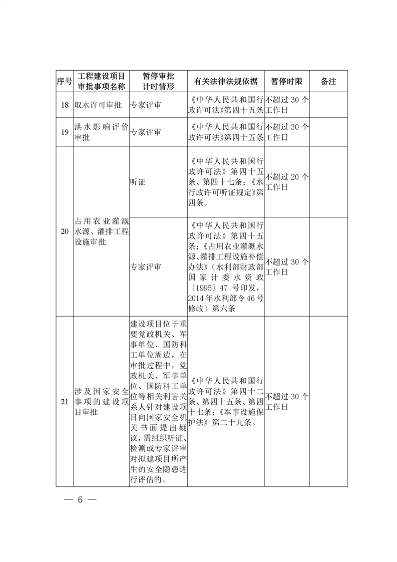
關於轉發《湖南省工程建設項目審批管理係統中暫停審批計時具體情形及相應暫停時限》的通知
來源:嶽陽縣工程建設項目審批製度改革工作領導小組辦公室
2021-10-12
瀏覽量:
1
|
|
|
|