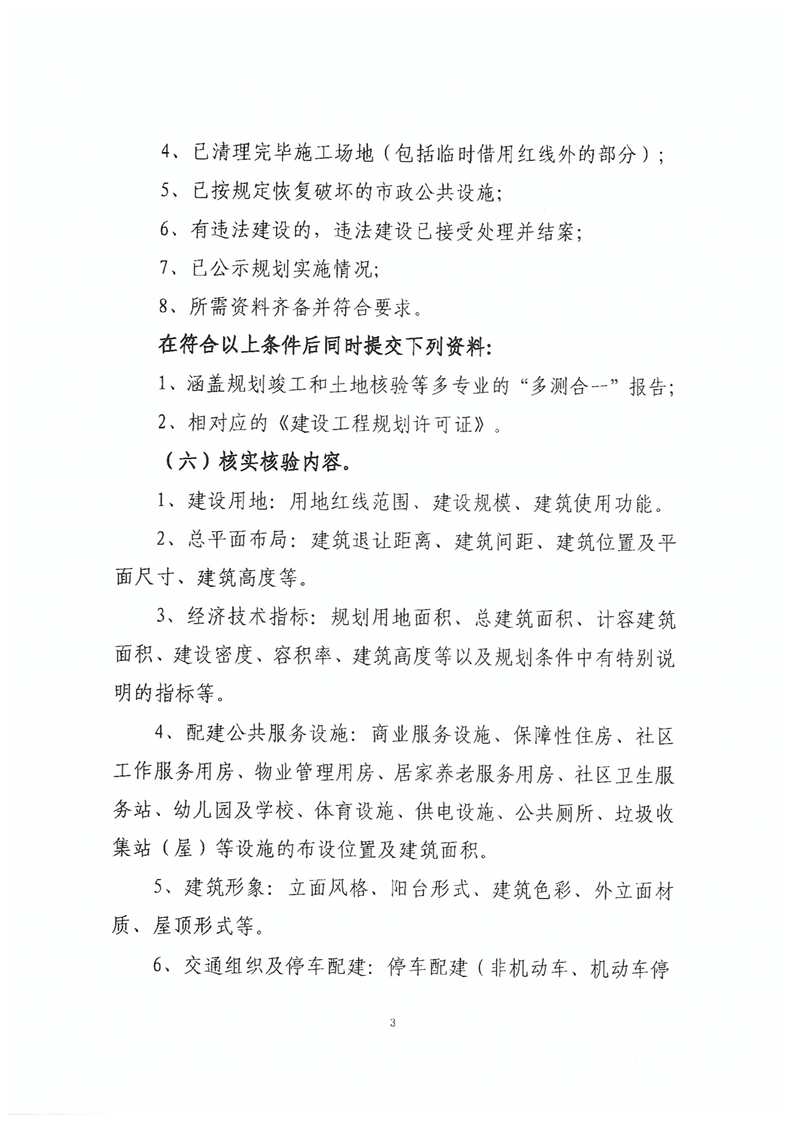
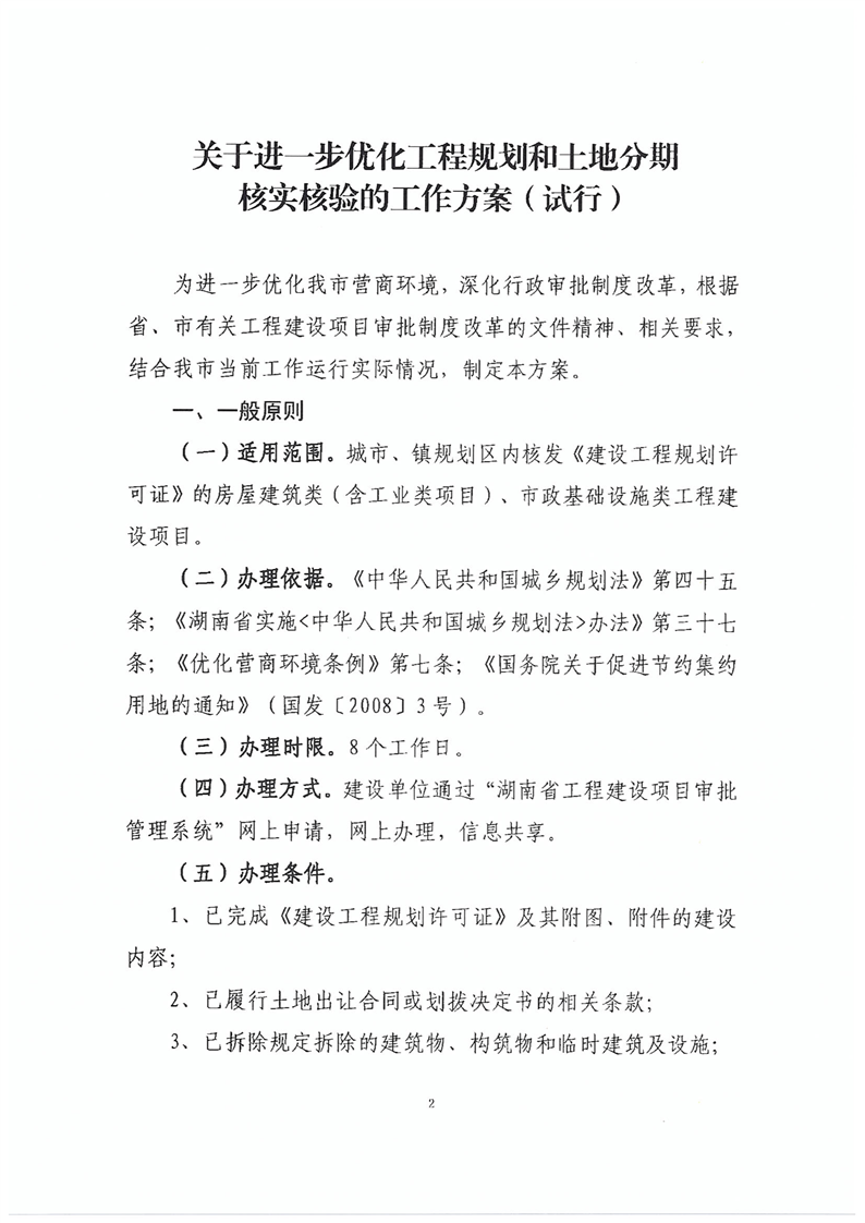
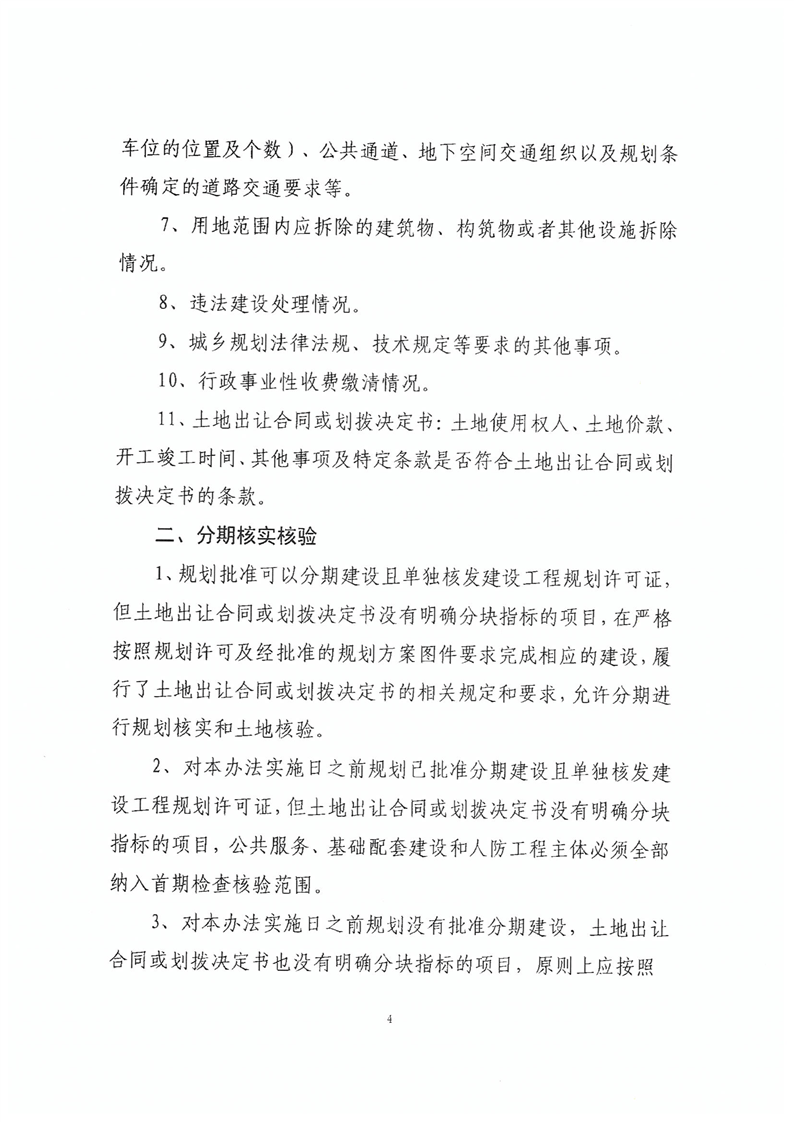
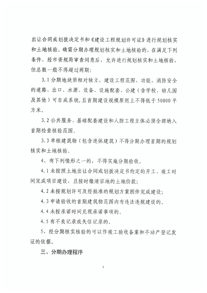
當前位置:
首頁
>
專題專欄
>
工程建設審批改革專欄
>
政策文件
關於轉發《進一步優化工程規劃和土地分期核實校驗的工作方案(試行)》的通知
來源:嶽陽縣工程建設項目審批製度改革工作領導小組辦公室
2021-10-29
瀏覽量:
1
|
|
|
|