湖南省住房和城鄉建設廳關於深化建築工程施工許可管理改革工作的通知
來源:嶽陽縣工程建設項目審批製度改革工作領導小組辦公室   2022-04-11
瀏覽量:1 | | | |

各市州住房和城鄉建設局:

為深入貫徹落實國務院、我省工程建設項目審批製度改革工作要求,根據《中華人民共和國建築法》《建築工程施工許可管理辦法》《湖南省工程建設項目審批製度改革工作領導小組辦公室關於印發<湖南省工程建設項目審批製度改革2.0版重點任務>的通知》(湘工改辦(2021)4號),結合我省實際,現決定深

本通知自2022年3月1日起實施,有效期至2027年2月28日止。執行過程中遇到問題,可向我廳反饋。我廳將依據國家、省出台的工程建設項目審批製度改革最新要求,結合工作實際,及時優化調整施工許可辦理相關事宜。

 

附件:1.湖南省建設工程質量安全監督手續辦理並

核發建築工程施工許可證申請材料清單

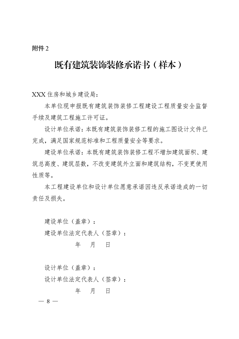
2.既有建築裝飾裝修承諾書(樣本)

3.關於申請辦理土方開挖與基坑支護階段

施工許可承諾書(樣本)

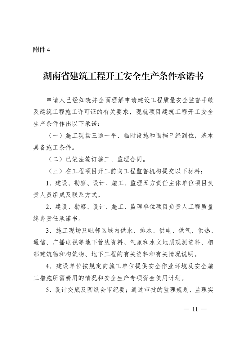
4.湖南省建築工程開工安全生產條件承諾書

5.建設資金已落實承諾書(樣本)

 

 

湖南省住房和城鄉建設局

2021年10月25日