湘政辦發〔2021〕47號
各市州、縣市區人民政府,省政府各廳委、各直屬機構:
《湖南省“十四五”戰略性新興產業發展規劃》已經省人民政府同意,現印發給你們,請認真組織實施。
湖南省人民政府辦公廳
2021年8月19日
(此件主動公開)
湖南省“十四五”戰略性新興產業發展規劃
為加快實施戰略性新興產業培育工程,進一步推動我省戰略性新興產業高質量發展,支撐經濟健康可持續發展,根據《湖南省國民經濟和社會發展第十四個五年規劃和二O三五年遠景目標綱要》總體部署,製定本規劃。
一、發展基礎與形勢
(一)發展基礎。
“十三五”期間,我省認真貫徹落實黨中央、國務院的決策部署,將發展戰略性新興產業作為構建現代化經濟體係、促進經濟高質量發展的重要舉措,戰略性新興產業發展取得了積極成效。
產業規模穩步壯大。2020年全省實現戰略性新興產業增加值4190.73億元,“十三五”期間,年均增速為9.9%,高於規模以上工業增速3個百分點,占GDP比重達到10.0%。長株潭城市群戰略性新興產業發展增長極作用進一步凸顯。嶽陽市、常德市、衡陽市、婁底市等地戰略性新興產業發展各具特色。嶽麓山國家大學科技城、馬欄山視頻文創產業園、郴州國家可持續發展議程創新示範區等重大戰略平台先後獲批建設,多點支撐格局逐步形成。高新技術企業達到8621家,獲評國家製造業單項冠軍企業和產品22個,一批千億企業、世界級裝備製造企業、行業骨幹企業迅速成長。
產業體係日益完善。戰略性新興產業結構不斷優化,核心產業優勢顯著,特色產業不斷壯大,新興動能加快培育。工程機械和軌道交通裝備產業規模穩居全國第一,其中工程機械主營業務收入占全國1/4以上,電力機車市場份額世界第一。新材料總量規模居中部第一、全國前列,先進儲能材料產業市場占有率、硬質合金產量位居全國第一。具備全國唯一的中小型航空發動機研製基地。信創產業構建“兩芯一生態”的發展格局,移動互聯網連續多年保持高速發展態勢。特色中成藥、中藥飲片、生物農業等實現特色生物資源深度開發帶動產業快速增長,“湘藥”初具特色優勢。跨領域、跨行業、多種經濟形式並存的節能環保產業體係初步形成。數字創意、新能源汽車等領域具備良好發展基礎,潛力巨大。
創新能力持續提升。在“創新引領,開放崛起”的戰略引領下,各級持續加大科技投入,推動產業創新發展,陸續出台實施科技成果轉化、高新技術企業獎勵、科研人員股權和分紅激勵等文件,產業支持政策體係逐步健全。一批重大工程、重點項目加快推進,“五個100”工程累計實施237個重大產業建設項目,176個重大科技創新項目,201個重大產品創新項目,在湘世界“500強”增至179家;實施戰略性新興產業技術攻關項目340個;嶽麓山實驗室、生物種業創新中心、先進軌道交通裝備創新中心等重大科技創新項目穩步推進。2020年末,國家和省級工程研究中心(工程實驗室)分別達到16個和286個,國家級和省級重點實驗室分別達到19個和338個,國家和省級工程技術研究中心分別達到14個和453個,全省國家和省級雙創示範基地分別達到7家和107家。通過大力實施芙蓉人才行動計劃,引進各類人才60餘萬人,“十三五”期間,引育高水平創新團隊70餘個、高層次專家1100多名,目前在湘兩院院士83名、湘籍院士121名。
集聚發展態勢明顯。一批優勢集群逐步占領全國高地,工程機械、先進軌道交通裝備、航空動力等三大世界級產業集群基本成形,長沙智能製造裝備、湘潭智能製造裝備、嶽陽新型功能材料和婁底先進結構材料等4個產業集群列入國家第一批戰略性新興產業集群發展工程,長沙工程機械、株洲軌道交通裝備產業集群入圍第一批國家先進製造業集群名單。郴州金屬新材料、益陽電子信息等集群發展各具特色。
(二)發展形勢。
從國際看,全球發展形勢錯綜複雜,新興產業發展機遇與挑戰並存。當前世界正經曆百年未有之大變局,新一輪科技革命和產業變革正處在實現重大突破的曆史關口,全球科技創新進入空前密集活躍期,前沿技術呈現集中突破態勢,全麵湧現的鏈式發展局麵正在形成。與此同時,世界政治經濟格局麵臨深刻變化,國際分工體係全麵調整將導致關鍵環節的國際競爭壁壘進一步加劇,新冠肺炎疫情的持續緊張將加速產業鏈供應鏈深度重構重組。我省在迎來新一輪產業布局“窗口期”的同時,將直麵日趨激烈的國際競爭。
從國內看,經濟社會步入高質量發展階段將催生新興增長動能,提升自主創新能級刻不容緩。我國已開啟全麵建設社會主義現代化國家新征程,“把握新發展階段、貫徹新發展理念、構建新發展格局、推進高質量發展”的要求將充分激發新動力。我國明確提出的“碳達峰、碳中和”目標,為推動先進環保、先進儲能等綠色低碳新技術的不斷成熟,打造我省綠色低碳領域的競爭優勢提供了新空間。我國新興產業與國際產業間技術代差的不斷縮小、關鍵核心技術的受製於人,對我省探索形成新興產業領域特色自主創新模式、擔當科技自立自強重任提出了新要求。
從省內看,“三高四新”戰略定位賦予了新時期我省新興產業發展新使命。習近平總書記對湖南提出的“三高四新”戰略定位,為湖南發展注入了強勁動力。發展戰略性新興產業,是打造“三個高地”、踐行“四新”使命的重要抓手。通過提升高端裝備、新材料等製造業發展質量,打造一批具有國際競爭力的製造業品牌和產業集群,為打造國家重要先進製造業高地奠定基礎;通過完善創新體係,突破新興產業發展的關鍵核心技術,為打造具有核心競爭力的科技創新高地夯實支撐;通過體製機製改革,積極釋放新業態新模式活力,推進全方位多元化的創新合作,為打造內陸地區改革開放高地提供湖南範式。
同時,我省戰略性新興產業發展也麵臨一係列突出問題。原創性技術成果較為欠缺,部分關鍵技術、核心零部件受製於人,優勢領域產業鏈配套水平有待增強,新興產業人才供給存在結構性短缺。綜合判斷,“十四五”期間,我省戰略性新興產業發展仍將處於重要戰略機遇期,同時要辯證認識和把握發展大勢,增強機遇意識和風險意識,進一步夯實產業發展基礎,穩步推動戰略性新興產業發展。
二、總體要求
(一)指導思想。
以習近平新時代中國特色社會主義思想為指導,全麵貫徹黨的十九大和十九屆二中、三中、四中、五中全會精神,深入落實習近平總書記考察湖南重要講話精神,大力實施“三高四新” 戰略,立足湖南、放眼全球,找準切入點、突破口和主攻方向,發揮我省戰略性新興產業規模和部分領域先發優勢,以產業發展規律為遵循,以重大發展需求為牽引,著力加強產業鏈協同、推進集聚發展,著力培優育強創新主體、增強產業綜合實力,著力破除體製機製障礙、營造良好生態,著力壯大新業態新模式、推動現代服務業和先進製造業深度融合發展,構建戰略性新興產業創新發展的示範區,為奮力建設現代化新湖南作出更大貢獻。
(二)基本原則。
堅持高端引領。聚焦戰略性新興產業的前沿技術和未來產業發展趨勢,積極引入高端創新要素,努力在涉及基礎性、戰略性、關鍵性技術的領域實現新突破。提高戰略性新興產業創新水平,優化產業結構,厚植產業發展潛力,不斷提升產業發展的質量和效益,推動產業鏈向高端邁進。
堅持數字賦能。把握數字化革命潮流,推動數字技術向戰略性新興產業各領域、各環節廣泛滲透,實現產業基礎高級化、產業鏈現代化,催生大量新模式、新業態。高效釋放數據資源的價值作用,以數據驅動高質量發展。
堅持高效集聚。統籌考慮區域產業發展基礎和資源稟賦條件,突出產業發展重點,培育差異化的產業體係。促進優勢資源要素高效集聚,深入推進戰略性新興產業集群發展。圍繞產業鏈部署創新鏈,圍繞創新鏈布局產業鏈,以“五好”園區建設為引領,構建一批各具特色、優勢互補、結構合理的戰略性新興產業增長引擎。
堅持綠色低碳。圍繞實現“碳達峰碳中和”目標,把綠色低碳理念融入戰略性新興產業發展全過程,加快構建科技含量高、資源消耗低、汙染排放少的產業結構和生產方式,促進綠色低碳循環發展。
堅持融合發展。推動戰略性新興產業與科技、金融、人才深度融合,暢通要素供給渠道,激發產業發展潛力、市場主體活力。促進戰略性新興產業各領域之間、戰略性新興產業與傳統產業之間深度融合,加快構建現代化經濟體係。
(三)發展目標。
產業規模持續壯大。力爭到2025年全省戰略性新興產業增加值占地區生產總值比重達到18%,總額突破萬億元,成為支撐全省經濟發展的新動能。在高端裝備、新材料、航空航天、新一代信息技術、生物、節能環保、新能源及智能網聯汽車、新興服務業和未來產業等領域形成一批新增長點。
創新能力顯著增強。全社會研發經費年均增長12%以上,每萬人高價值發明專利擁有量達到6件,數字經濟核心產業增加值占地區生產總值比重達到11%,國家級高新技術企業達到13000家,國家級創新載體數量超過150個,創新科研能力進入創新型省份前列,形成以企業為主體、高校院所高效協同的技術創新體係。在高端零部件、新一代信息技術、生物、綠色低碳等領域攻克一批關鍵核心技術,科技成果轉化效率不斷提高。
集群發展成效明顯。核心區域發展功能不斷拓展,形成一批產業鏈條完備、產業特色鮮明、領先優勢突出的優勢產業集群,提升參與國際分工的層次。打造一批具備國際競爭力的戰略性新興產業集群,引導和儲備一批各具特色的戰略性新興產業生態。培育一批具備國際競爭力的優質龍頭企業、創新創業企業以及未來產業企業。
發展環境持續優化。新興產業發展重點領域和關鍵環節的改革取得顯著突破,在科技創新、市場準入、場景搭建、標準建設、人才激勵、知識產權保護等方麵開展更深層次的體製機製改革,充分釋放創新主體活力。
三、產業發展重點方向
立足湖南戰略性新興產業發展基礎,加快發展高端裝備、新材料、航空航天、新一代信息技術、生物、節能環保、新能源及智能網聯汽車、新興服務業和未來產業等九大產業。
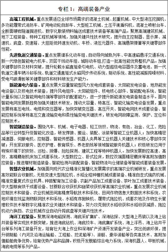
(一)高端裝備產業。
以市場應用為牽引、自主可控為導向、技術引領為支撐、轉型升級為主線、兩化融合為手段,加大重要產品和重大技術攻關力度,不斷提升產業基礎能力和產業鏈現代化水平,促進產業鏈向兩端延伸、向高端攀升,不斷突破一批“大國重器”,大力推進關鍵生產設備、零部件和材料國產化替代,著力培育以工程機械、軌道交通裝備、航空航天為代表的世界級產業集群,壯大形成新能源與智能網聯汽車、新型能源與電力裝備、智能製造裝備、電子信息裝備、智慧智能農業機械、海洋工程裝備等一批優勢特色集群,打造國家重要先進製造業高地。
高端工程機械領域。堅持“電動化、智能化、綠色化”轉型升級方向,加強頂層設計、應用牽引、整機帶動,突破一批共性技術和通用零部件短板,提升大型、超大型工程機械產品競爭力。深度融合新一代信息技術,加快技術、產品轉型升級。積極發展特種工程機械。全麵提升產業鏈供應鏈安全穩定水平。推動主導優勢產品引領世界一流水平,打造成為全球工程機械科技創新發源地、高端製造集聚地。
先進軌道交通裝備領域。加快新一代軌道交通整車製造、核心部件以及關鍵係統技術研發和產業化。推動新型動車組、電力機車、新一代磁懸浮列車等規模化發展。建設國家級軌道交通裝備檢驗檢測認證機構、標準化和知識產權服務平台,構建全球領先的先進軌道交通裝備研發、製造和服務中心。
新能源電力裝備、智能製造裝備、智慧農業機械以及海洋工程裝備等領域,加快關鍵技術研發和重點產品推廣應用,推動形成產業鏈條完備、集聚程度高、規模效應突出的優勢產業集群。

(二)新材料產業。
以戰略性新興產業重點產業發展需求為導向,提高新材料應用水平,強化基礎材料對重大裝備、重點產品的保障能力,推進新材料融入高端製造供應鏈。加快新材料配套攻關,積極構建材料、核心工藝、專用裝備和核心軟件等協調創新體係,實施裝備材料一體化推進首批次應用計劃,增強產業鏈自主可控能力。
重點發展先進複合材料、先進儲能材料、先進硬質材料、金屬新材料、先進化工材料、特種無機非金屬材料等六大特色優勢產業領域,推動新技術、新工藝、新產品的產業化應用,增加高性能、功能化、差別化產品供給,從需求側引導企業加快向中高端產品製造轉型,向價值鏈中高端轉移。
超前布局和發展電子信息材料等具有戰略意義、高成長性的前沿新材料領域。開展新材料前沿與交叉技術研究,搶占新材料未來發展先機。建設國內一流的新材料研發、生產及應用集聚地。

(三)航空航天產業。
以深化推進全域低空空域管理改革試點為契機,集中優勢資源加快中小航空發動機和通航整機研發製造,著力構建具有湖南特色的“通航整機研發製造+中小航空發動機研發製造+關鍵零部件製造+通航運營”全產業鏈協同發展新模式,樹立國家通用航空產業綜合示範區標杆,打造世界一流的中小航空發動機產業集群。
大力培育以航空設計、航空旅遊、航空運動、航空科普文旅研學等為主導的航空文化產業,探索“航空+”的文化發展新業態、新模式。加快發展應急搶險、醫療救治、城市安防、交通指揮救援等社會公共航空服務。率先發展“城市通航”,先行先試無人駕駛航空器在城市物流快遞、公共交通、社會公共管理、城市消防等領域的廣泛應用。
加快突破“北鬥+第五代移動通信”“北鬥+物聯網”等基礎芯片模組國產自主、精密授時定位和終端低成本小型化技術,大力開展北鬥導航係統規模應用,不斷拓展應用場景,提升應用整體水平。
提升衛星通信、衛星遙感、衛星導航定位係統的支撐能力。圍繞衛星互聯網網絡通信核心功能,針對衛星互聯網(5G+)模擬集成電路、高性能高可靠存儲控製芯片突破一係列關鍵技術。

(四)新一代信息技術產業。
麵向“網絡化、智能化、融合化”發展趨勢,加快關鍵核心技術突破,強化重點領域創新,引導新一代信息技術和實體經濟加速深度融合,提升安全保障水平,加快完善基礎穩固、創新融合、開放協同、安全低碳的產業發展生態。
加快信息基礎設施發展。擴大5G建站規模,加快獨立組網和商用,積極推進千兆固網改造和接入網絡建設,建設覆蓋全省的物聯網。統籌規劃雲計算、大數據中心,加強人工智能算力基礎設施布局,建設完善“城市超級大腦”,探索建設數字孿生城市。
提升信息製造產業支撐水平。迭代升級高端通用芯片,積極推動功率半導體產業發展,提升集成電路與功率半導體成套裝備本地化供應能力。發展特種玻璃、大尺寸顯示麵板、柔性屏、智能顯示終端產業,推進量子點、Mini/Micro-LED、激光等新型顯示技術研發與產業化,培育打造新型顯示器件全產業鏈條。積極創建全國特色半導體(含新型顯示器件)產業重點發展集聚區。
提升國產軟件發展水平。大力發展軟件和信息服務,提高信息技術應用創新能力。提升工業軟件發展水平,完善工業互聯網整體解決方案。加快信息安全技術產品化、服務化、產業化進程,不斷提升應用深度和廣度。
強化創新融合應用,推動人工智能、雲計算、大數據等在經濟社會各領域創新應用,推廣麵向多場景的“5G+”新業態新模式,充分釋放產業發展潛力。加快區塊鏈關鍵技術研究,發展典型應用場景。


(五)生物產業。
立足產業發展基礎,麵向農業及人民健康生活等經濟社會發展重大需求,加強生物產業基礎和應用研究,重點發展生物種業、生物農業、生物醫藥、生物醫學工程等優勢特色領域,實現生物產業規模和發展水平雙提升。
加快突破育種關鍵技術,加強種質資源保護利用和種質資源庫建設,有序推進生物育種產業化應用,打造國內種業創新高地。完善生物育種安全監控和產品追溯體係,建設一批具有國際領先水平的研究機構和現代種業企業。
加快培育農產品全產業鏈和提質集群建設,提升產品加工智能化、綠色化、標準化水平,樹立綠色安全優質的“湘食”品牌形象。提高生物農藥、生物獸藥、生物肥料、生物飼料發展水平,實現規模生產與應用。
加快中藥大品種質量升級,構建覆蓋中藥全過程質量可追溯體係,提升以“湘九味”為代表的道地藥材與特色中藥材全產業鏈融合發展水平。充分運用人工智能、大數據等新興技術提高藥物創新研發能力,推動原創、首仿、改良新藥、高端原料藥和關鍵醫藥中間體的創製,進一步鞏固藥用輔料全國優勢領先地位。發揮在基因技術、幹細胞技術等領域科研領先優勢,深入推進加快生物技術藥物創新和產業化。
圍繞預防、診斷、治療、康複等醫療和保健市場需求,推動重點領域核心技術突破和跨領域融合發展,大力研發新型醫療器械,提升生物醫學工程整體競爭力。突破智能診療關鍵技術,推廣線上線下相結合、個人健康管理服務及醫養結合等新模式,拓展生物醫藥服務新業態。前瞻部署重大傳染性疾病的基礎研究和成果轉移轉化,重點支持生物防護物資及原材料生產能力建設,提升生物安全保障水平。

(六)節能環保產業。
緊扣“碳達峰碳中和”要求,以培育壯大高效節能、先進環保、資源循環利用技術及應用產業鏈,打造節能環保產業集群為主攻方向,以提高技術裝備、產品、服務水平為重點,推進資源循環利用和生態環境保護創新,加快節能環保產業轉型升級,形成更加節約能源資源和保護生態環境的空間格局、產業結構、生產方式和生活方式。
不斷提升技術能力,積極推進環境治理技術裝備數字化、網絡化、智能化升級、加強產業發展支撐能力建設,全麵提升綜合服務能力和水平,助力推進“一江一湖四水”的治理與生態修複,提升農業農村生態環境,強化土壤環境安全保障,拓展環保產業市場空間。深化資源綜合利用,推進新能源汽車動力蓄電池回收和利用,推動工業固廢資源綜合利用,徹底實現垃圾分類的減量化、資源化。打造高效節能管理體係,加快高效節能技術產品推廣應用,強化節能綜合服務能力。堅持綠色低碳發展,積極推進綠色建造行動,開展綠色建造項目策劃統籌,突破先進綠色建築技術,實現碳匯精準計算及信息技術的集成應用。

(七)新能源及智能網聯汽車產業。
把握全球汽車產業“電動化、智能化、網聯化”變革機遇,加強車規級芯片、車用傳感器、車載操作係統、智能底盤、新一代車身、自動駕駛智能控製係統等技術研究攻關,推動汽車產業與能源、交通等產業的深度融合,提升新能源及智能網聯汽車的安全性與市場普及率,培育融合型產業生態。
加快完善新能源汽車產業發展體係。發揮我省在新能源汽車電驅動、電池、電控核心部件方麵的技術與產業優勢,加強對燃料電池、先進電驅係統的技術儲備。鼓勵整車及關鍵零部件企業在湘建設新能源汽車研發中心,引導省內現有整車企業加大在湖南的新能源汽車產業布局。加強整車及關鍵零部件設計製造全過程品控,推進產品質量水平顯著提升。加快推進充(換)電站、加氫站等新型車用能源基礎設施建設,構建便利高效、適度超前的充電網絡體係。
積極培育智能網聯汽車產業生態。推動汽車、信息通信、人工智能、互聯網等領域骨幹企業加強合作,聯合開展基礎共性交叉技術的研發。進一步加強國家智能網聯(長沙)測試區、湖南(長沙)國家級車聯網先導區建設,推動形成一批具有國內先進水平的智能網聯汽車整車及關鍵零部件企業,牽頭製定一批國家及行業標準。初步建成具有較強國內競爭力的產業集聚區,構建具有較強吸引力的產業生態,加快推動產業結構由生產製造基地向創新研發高地轉型,打造國內重要的新能源及智能網聯汽車創新與產業基地。

(八)新興服務業。
充分發揮新興服務業基礎性作用,支撐科技創新突破轉化,服務製造業高質量發展,滿足新時代美好生活的新需求,打造具有國際影響力的數字創意產業集群。
圍繞產業鏈部署創新鏈、完善服務鏈,促進科技服務業專業化、集成化發展。鼓勵發展創新工場、虛擬創新社區等新型孵化平台,不斷提升孵化載體專業化服務水平。大力發展基礎檢測服務,鼓勵有條件的企業開放檢驗檢測資源,積極開展線上檢驗檢測認證,推進湖南省檢驗檢測特色產業園建設。加強科研設施開放共享,逐步推動公共財政投資形成的大型科研儀器向社會開放,建設湖南省科研設施和科研儀器開放共享服務平台。依托湖南省知識產權交易中心,建成覆蓋全省、輻射周邊、連通國內市場的知識產權交易平台。加快金融產品和服務創新,推動金融數字化轉型,完善金融科技產業生態。
以製造業轉型升級需求為導向,緊扣優勢產業鏈價值鏈的核心環節,完善專業化服務能力。推動製造業企業向產業鏈上下遊拓展研發設計、創業孵化、檢驗檢測、遠程診斷、倉儲物流等專業化服務。鼓勵專業服務機構積極參與製造業企業品牌建設、市場推廣、營銷管理。推動數據賦能製造業全產業鏈,在重點行業和區域建設若幹國際領先的工業互聯網平台和數字化轉型促進中心,培育發展個性定製、柔性製造等新模式。
充分利用新技術,以更好質量、更高效率滿足人民在教育、醫療健康、養老、托育、家政、文化、旅遊、體育等領域的新興需求,促進社會服務數字化、網絡化、智能化、多元化、協同化。利用“人工智能”等信息技術,增強教育資源的全麵性、可得性、針對性。提高康養服務技術水平,利用精準醫學、智慧醫療、智慧社區等技術和手段,大幅提高供給質量。加強大數據、生物監測等技術在體育產業的實踐,創新服務模式,改善消費體驗。
以網絡視聽、數字文旅、創意設計、數字出版等作為關鍵發力點,加快發展壯大數字內容產業,打造具有自主創新引領能力的數字創意技術與裝備體係,進一步推進文化與科技融合、線上與線下融合、傳統資源與現代技術融合,建立文化引領、內容豐富、技術先進的數字創意新體係,構建“內容+裝備+傳輸+應用+交易”的全產業鏈。推進馬欄山視頻文創產業園建設,運用數字孿生技術構建視頻產業智能體,打造具有國際競爭力的“中國V穀”,推動形成更多具有廣泛影響力的湖南特色數字創意品牌。

(九)未來產業。
加強前瞻謀劃,培育發展未來產業,搶占新一輪科技革命和產業變革製高點,構建未來競爭新優勢。
實施一批科技重大專項,加強前沿技術的多路徑探索、交叉融合創新,推動生產、設計、材料、裝備、工藝和檢測技術從“並跑”到“領跑”。依托顛覆性技術供給,推進一批技術孵化、技術轉化、新產品生產項目,實現從基礎研究、應用研究、概念驗證到工程化中試、產業化推廣應用的係統設計和全鏈條布局。
加快推進量子信息、6G技術、類腦智能、氫能核能利用、合成生物、低維材料、超材料、深海深地深空等領域創新發展。加快碳捕集、利用與封存技術研發應用,積極構建全生命周期低碳發展體係,推動經濟社會發展低碳、近零碳、零碳轉型。
積極布局適應未來產業發展需求的創新平台與科技基礎設施。加強未來產業人才引育,打造開放、包容的創新環境,鼓勵研究人員自由探索。加強引導支持,推進前沿技術轉化應用和迭代發展。

四、推進舉措
通過瞄準產業製高點加速集群建設、瞄準技術製高點搶占先發優勢、瞄準人才製高點引育產業人才、瞄準平台製高點提升創新能力、瞄準一流環境優化產業生態,推動新時代湖南戰略性新興產業加快實現創新發展、高效發展、集聚發展、開放發展以及特色發展。
(一)瞄準產業製高點加速集群建設。
1.打造多元優勢產業集群。
統籌考慮各地產業基礎、功能定位和資源稟賦條件,基於比較優勢打造多元化高質量新興產業集群。構建多層次產業集群發展格局,圍繞工程機械、軌道交通、航空動力三大優勢產業,不斷推動技術和產品迭代創新,提高全球競爭力,努力形成世界級產業集群;深入推進國家戰略性新興產業集群發展工程,健全產業集群組織管理和專業化推進機製,建設創新和公共服務綜合體,聚焦生物醫藥、自主可控計算機及信息安全、新型顯示器件、5G應用等領域,培育一批產業集聚度高、創新能力強、輻射帶動作用顯著的產業集群,爭取納入國家戰略性新興產業集群範圍。瞄準半導體與集成電路、區塊鏈與量子信息、新能源等具有重大引領帶動作用、具備爆發式增長潛力的新興產業領域,構建一批產業發展新引擎。引導產業園區科學確定主導產業和特色產業,壯大一批產業配套能力強、集聚程度高、創業環境好的戰略性新興產業特色基地。
2.提升產業鏈供應鏈水平。
開展產業鏈供應鏈補短板鍛長板行動,研究分析重點產業集群產業鏈缺失、薄弱和關鍵環節,引導以社會資源為主體開展協同攻關,推動加大重點領域產業鏈關鍵環節引進投入力度,開展對內對外技術合作。發揮重點領域龍頭企業在“補鏈延鏈強鏈”方麵的主導地位和引領作用,構建政府、企業、高校及科研院所等聯合參與的產業集群創新聯盟,提升集群內產業鏈協同創新能力。探索建立促進省內新興產業集群的創新要素高效自由流動機製,推動重點領域創新鏈、產業鏈、資金鏈、政策鏈、人才鏈融合發展。
3.完善集群發展生態環境。
推動戰略性新興產業集群建設與城市群建設有機融合,加快形成以產促城、以城興產、產城融合的發展態勢。推進全省數字化改革,培育數據要素市場,建設數字新湖南。支持具備條件的產業集群率先應用5G、工業互聯網、大數據中心等新型基礎設施,推動傳統基礎設施數字化改造。支持產業集群內龍頭企業聯合研發機構、高校院所、上下遊企業、金融機構組建創新聯合體,申報或承擔國家重大科技項目,提升產業集群創新發展能力。搭建支持產品研發、成果轉化及創新應用的公共服務平台,壯大集群內中介服務機構。積極引導各類金融機構參與產業集群建設工作,提供配套創新金融服務。加強對產業生態主導型企業的扶持力度,帶動產業鏈配套企業協同創新發展。
(二)瞄準技術製高點搶占先發優勢。
1.夯實基礎研究能力。
堅持需求導向、問題導向、目標導向和任務導向,聚焦戰略性新興產業強基礎、高平台、前沿方向,鼓勵引導高校、科研院所和企業共同開展基礎性科技能力建設,提升基礎研究和應用基礎研究能力。鼓勵支持從0到1的重大突破性創新,積極對接國家在人工智能、生命健康、腦科學、生物育種、空天科技、深地深海等前沿領域布局,加大各類科技計劃與重大項目承接力度,強化創新成果源頭供給和合理配置。選擇一批研究基礎好、對我省創新能力帶動作用強的重大科學問題開展研究,在材料、信息、生物、大氣、光學、航空航天等方向培育形成若幹高水平原創成果,爭當新一輪科技革命和產業變革的引領者。
2.加強核心技術攻關。
圍繞產業鏈部署創新鏈,製定重點產業領域關鍵核心技術短板清單,結合湖南基礎和優勢,製定核心技術攻關路線圖。構建新型攻關機製,積極銜接國家科技計劃,參與國家“揭榜掛帥”等製度,“一技一策”集中攻克高端裝備、關鍵核心材料、基礎軟件等領域關鍵核心技術。麵向高端工程機械、先進軌道交通裝備、智能製造裝備、新能源、材料、信息安全、生物農業、精準醫療、航空航天等重點領域關鍵共性需求,啟動國產重大裝備和關鍵零部件扶持計劃。支持企業參與和主導國際標準、國家標準、行業標準的製訂修訂,加強高價值知識產權創造和前瞻性戰略性布局。
3.加快技術成果轉移轉化。
加快構建高效協同、產權保護完善、市場化配置資源為主體的重大技術成果轉移轉化體係。加強瀟湘科技要素大市場體係建設,優化技術市場布局,探索在長株潭、環洞庭湖、湘中南、大湘西建設各具特色的區域技術轉移中心,建立科技成果信息共享平台,推進重大科技成果示範推廣。健全企業主導的產學研協同轉化應用體係,鼓勵企業麵向社會開展技術難題競標。大力發展科技成果轉化第三方服務機構,培育職業化科技成果轉化人才隊伍。暢通科技成果信息收集和共享渠道,大力開展精準對接服務,促進更多技術成果在湘落地轉化。
(三)瞄準人才製高點引育產業人才。
1.培養引進高端人才。
緊扣戰略性新興產業發展總體目標,聚焦優勢產業、特色產業和前沿產業領域,實施引進高端科技創新人才專項行動,依托產業化項目、重大科技攻關項目、重大研發平台,按照分層分類、科學精準的原則,麵向國內外引進一批在世界科技和產業發展前沿具有較強影響力,能引領支撐我省重點產業發展的高端人才到戰略性新興產業領域創新創業。圍繞我省新興優勢產業鏈建立人才特區,確定目錄清單,完善政策配套,通過“企業定人選、政府給支持”實現精準引才。結合重大產業項目,集成國家、地方及社會資源,綜合運用多種手段,培育一批具有全球化視野、持續創新能力的領軍型企業家隊伍。
2.健全產業人才培養機製。
統籌戰略性新興產業發展和專業人才培養規劃,優化創新型、應用型、技能型、複合型人才培養模式。建立高校學科專業動態調整機製,支持高校根據區域產業特色和人才需求方向,優化專業設置,適當提高戰略性新興產業相關專業招生比例。爭創國家網絡安全教育技術產業融合發展試驗區。實施湘才創新能力提升工程,促進高校和企業深度融合,建立產教融合、校企合作的技術技能人才培養模式,大力弘揚工匠精神,不斷提高技術技能人才經濟待遇和社會地位。順應技術變革和產業升級趨勢,加快培養多行業跨界曆練、創新理論與工藝實踐融合、技術與管理並重的複合型人才。
3.充分激發人才活力。
深化科技成果使用權、處置權、收益權改革,提高科研人員成果轉化收益比例,強化對科研人員的股權激勵和績效激勵。完善多元主體參與的戰略性新興產業人才評價、評估製度,健全以創新能力、質量、實效、貢獻為導向的科技人才評價體係。對符合條件的戰略性新興產業高端人才,在戶籍、醫療、住房、出行、配偶安置、子女入學等方麵給予政策傾斜。
(四)瞄準平台製高點提升創新能力。
1.搭建新型創新平台。
推動新興產業創新平台成為從“科學”到“技術”再到“產業”的重要通道,加快實現創新要素集聚融合、開放共享。構建多層次、多領域、多元化的創新平台網絡,圍繞重點領域及重大戰略需求,培育一批國家和省級重點實驗室、工程研究中心、產業創新中心、技術創新中心等平台,形成從基礎研究到產業化應用的全流程全覆蓋能力。支持骨幹企業牽頭,聯合高校和科研院所,在戰略性新興產業重點領域建設一批國際先進、國內一流的新型研發機構,創新組織形式、研發模式和管理方式,提升關鍵共性技術供給能力。
2.構建公共服務平台。
充分發揮政府、園區、企業、高等院校和科研機構作用,打造完善全鏈條公共服務平台體係。針對重點產業領域,布局一批中試試驗、應用驗證、材料檢測、應用場景拓展等功能型服務平台,為產業創新提供驗證支撐。打造完善湖南省公共數據開放平台和中非跨境數據流通平台。打造完善產業信息綜合服務平台,及時提供戰略性新興產業運行情況、重大項目清單、重大產業政策等全方位信息,助力企業更好研判產業形勢。完善知識產權運維平台,加強知識產權運營服務體係建設。建立市場化、專業化運作機製,在組織架構、體製機製上創新突破,引入企業化管理模式,實施科學合理考核激勵機製,確保公共服務平台實現良好運作效率。
3.加快新型基礎設施建設。
以技術創新為驅動,信息網絡為基礎,加大力度推進信息基礎設施建設,打造全國領先的信息基礎設施網絡體係。鼓勵企業建設產業雲平台、工業互聯網平台,形成應用廣泛的融合基礎設施網絡體係,為中小企業“上雲用數賦智”提供服務,激發企業新需求。積極爭取布局建設國家重大科技基礎設施,升級國家超級計算長沙中心,建設國家IPv6應用創新研究院,中國南方區域域名解析研究中心,打造一流人工智能算力設施。構建工程化基地、數據共用庫、檢測評價中心等基礎設施,建成較具影響力的創新基礎設施集群。
(五)瞄準一流環境優化產業生態。
1.積極開展創新應用示範。
推進重點產業領域體製機製改革,積極推動各類應用市場開放,助力新技術新產品推廣應用。針對超高清視頻、人工智能、智能汽車、5G、數字新消費、精準醫學等前沿領域,加快打造創新應用示範區和典型應用場景,開展前沿技術創新發展先行示範。完善創新應用示範配套財政支持政策,積極開展創新產品和服務的政府采購,研究製定完善消費端財政補貼優惠配套措施。針對戰略性領域重大技術突破產品,協助開展創新產品重點客戶開發,助力先導市場開拓。
2.完善創新創業支撐體係。
深入實施大眾創業萬眾創新戰略,加強“雙創”示範基地建設,深入開展“雙創”係列活動,推進創新創業資源的共享合作,激發全社會創新創業活力。圍繞重點產業領域和區域,提供若幹一站式創新創業綜合服務平台,提升服務效率和質量。麵向重點產業創新創業服務需求,構建知識型高端科技服務平台,有效提升國際化、高端化科技服務能力。加快培育和發展雙創企業、眾創空間、大學科技園、創業孵化基地、創業投資機構等創新創業主體,鼓勵采取研發眾包、“互聯網+”平台、大企業內部創業和構建企業生態圈等模式,促進大中小企業之間的業務協作、資源共享和係統集成。落實創業擔保貸款政策,對高校畢業生、返鄉創業農民工、網絡商戶等10類重點支持群體創業擔保貸款,按規定給予貼息。
3.暢通內外循環體係。
積極承接產業轉移,圍繞產業升級和培育新增長點,因地製宜明確主攻方向,加大新興產業招商力度,積極發展飛地經濟,大力承接粵港澳大灣區產業轉移,承接發展一批優勢特色產業,強化資本、技術、人才、品牌、管理等核心要素配套轉移,打造京廣線戰略性新興產業承接帶。挖掘強大國內省內市場,引導企業開拓新產品、新服務、新業態、新模式,推進高端裝備、新材料等核心優勢產品高端化發展,適應、引領、創造高端需求。利用“泛珠”論壇、“滬洽周”等平台,加強與粵港澳大灣區、長三角城市群產業領域合作。積極拓展海外市場,支持省內優勢企業在海外建立研發中心、生產中心、服務中心和工業園區,鼓勵參與收購境外研發機構、知名品牌,開展跨國經營,參與國際競爭。
五、政策保障
(一)加強統籌規劃。
進一步完善省市協同的戰略性新興產業發展推進機製,加強宏觀引導和統籌協調,切實推動戰略性新興產業領域關鍵技術突破、產業鏈培育完善、重大項目布局、創新製度探索等重點工作。優化產業發展結構,構建完整產業鏈條,實現各環節協調發展。統籌規劃空間布局,突出區域現實條件和潛在優勢進行錯位發展,避免同質化、無序競爭的低水平重複建設。完善戰略性新興產業統計方法,加強產業發展統計監測和形勢分析,及時研究解決重大問題,確保規劃任務落到實處。
(二)深化“放管服”改革。
進一步深化投資審批製度改革,推進戰略性新興產業領域投資項目承諾製審批,簡化、整合項目報建手續,加快投資項目在線審批監管平台應用,推進全程網辦。完善湖南信用信息共享交換平台,將戰略性新興產業企業信用信息納入信貸審批、政府采購、工程招投標等審批程序。積極運用信息化手段創新和加強對戰略性新興產業市場監管。進一步建立健全嚴格規範、包容審慎的監管環境,加強事中事後監管,降低企業合規成本。
(三)優化資金支持。
強化政府資金引導示範,積極爭取中央預算內投資支持戰略性新興產業項目建設,引導壯大新興產業投資基金,集中、持續、協同支持戰略性新興產業重點項目建設,強化對戰略性新興產業重大工程項目的投資牽引作用。健全投資約束機製和責任追究機製,創新實施關鍵核心技術攻關“揭榜掛帥”“賽馬式”“中期評估式”等資助方案,引導理性投資,提升各類資金使用績效。引導產業資本、金融資本、社會資本共同支持產業發展。強化財政金融聯動,發揮政府性融資擔保機構作用,完善財政信貸風險補償機製,大力發展直接融資,提升企業融資可獲得性,降低企業融資成本。進一步提高金融服務發展質效,加快構建多層次、多品種的金融機構和金融產品體係,推動形成全方位、廣覆蓋的科技金融服務體係。
(四)強化實施評估。
健全完善規劃實施的評價、評估和激勵機製,探索推進全省戰略性新興產業發展績效第三方評價機製,建立科學獎懲機製。發揮新一代信息技術手段的輔助決策作用,實現對戰略性新興產業發展的動態跟蹤,及時調整修訂相關政策和目標任務,確保規劃有效落實。發揮監察和社會各界監督作用,促進戰略性新興產業健康發展。