當前位置:
首頁
>
專題專欄
>
法治政府建設
>
履行職能
>
權責清單、負麵清單
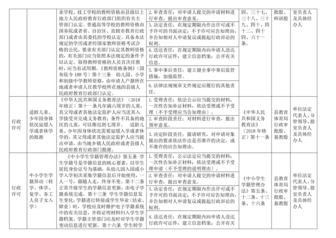
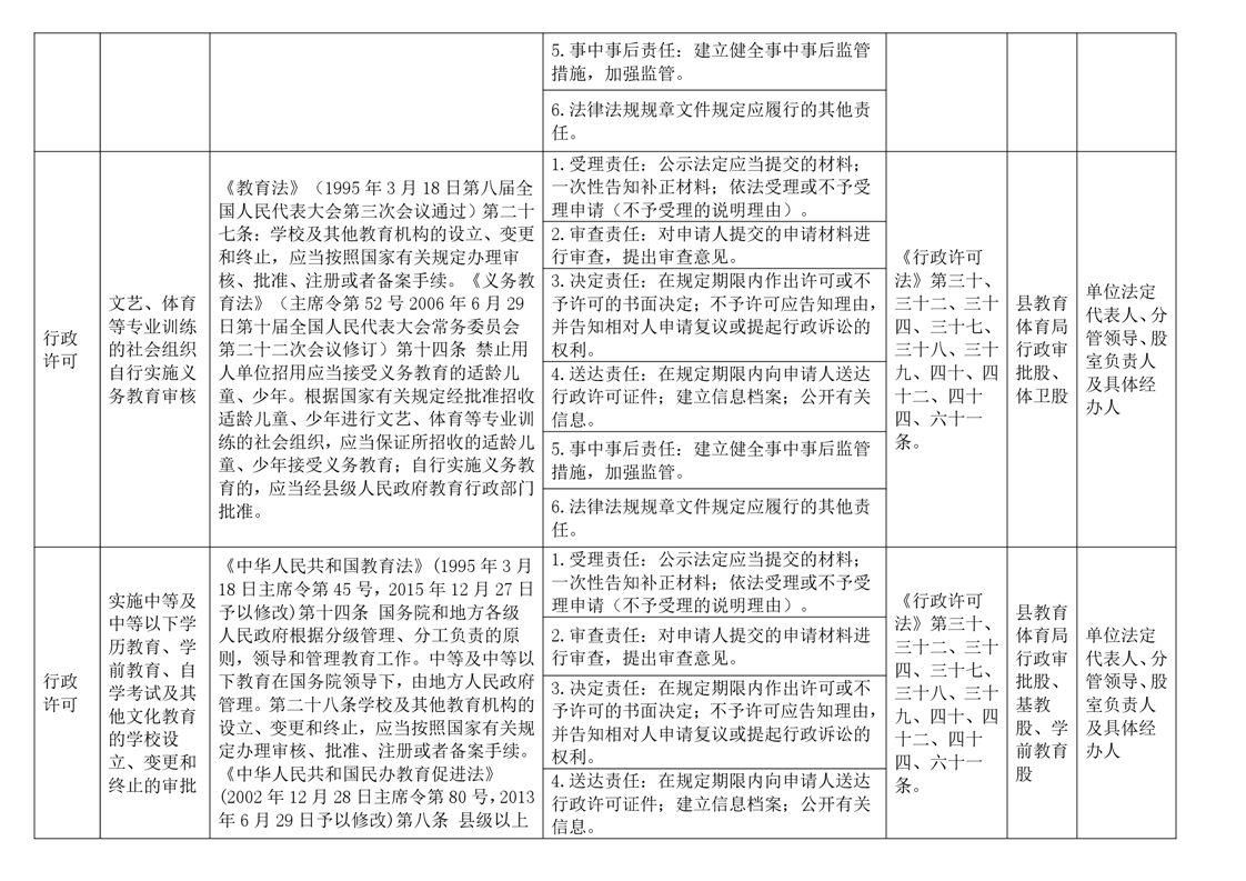
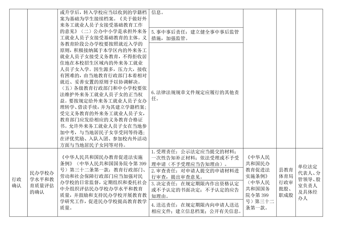
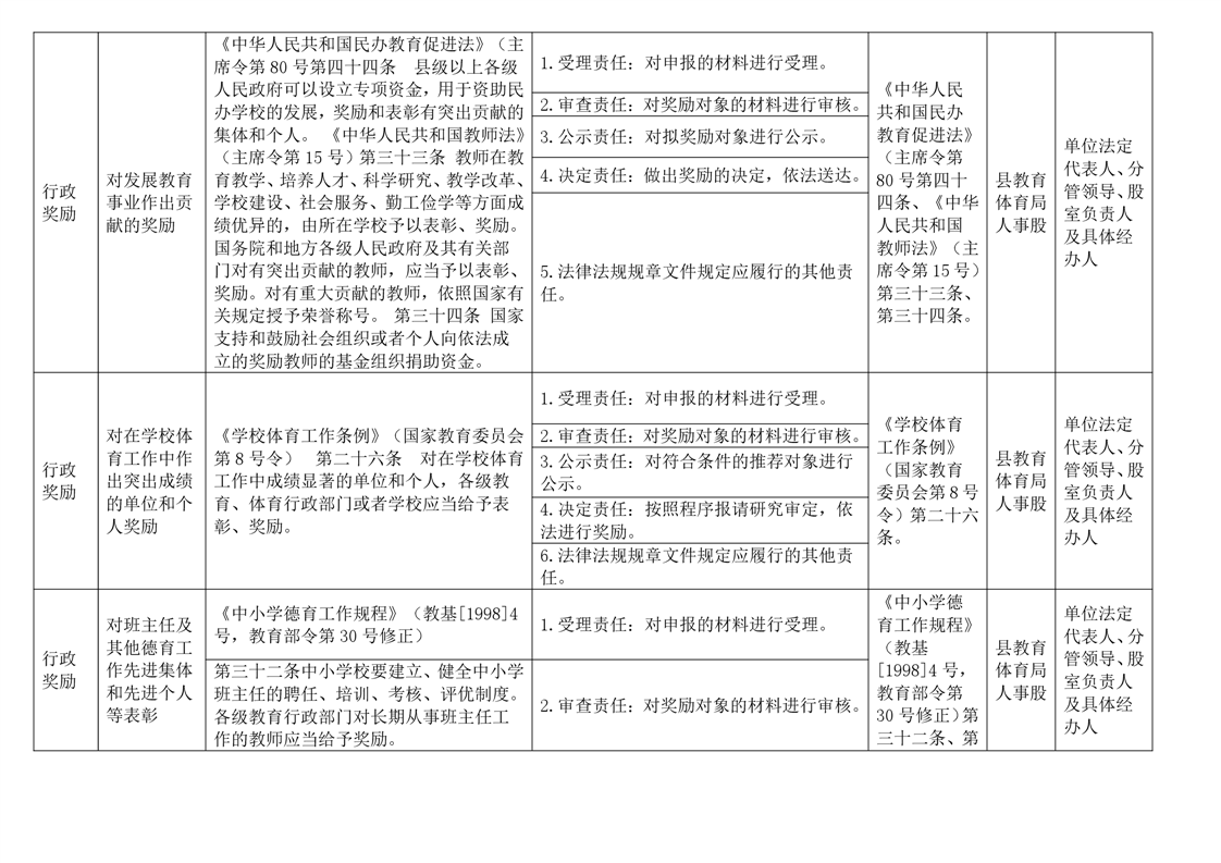
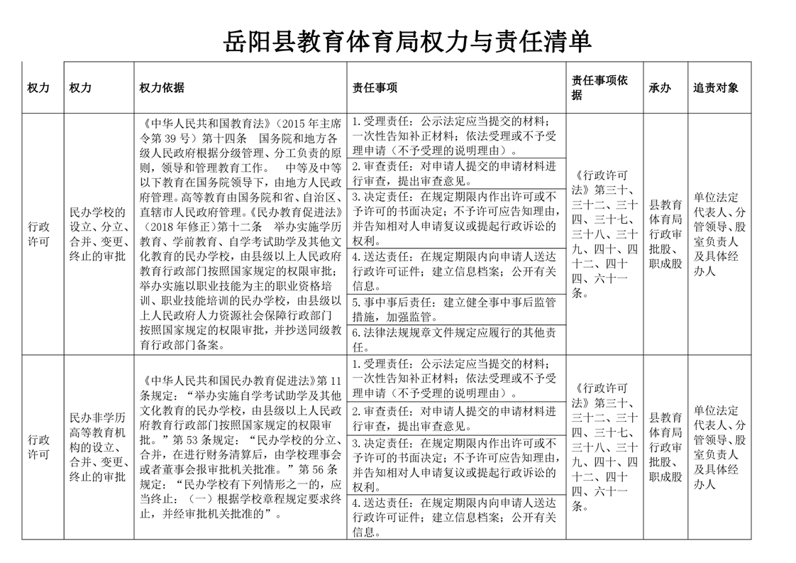
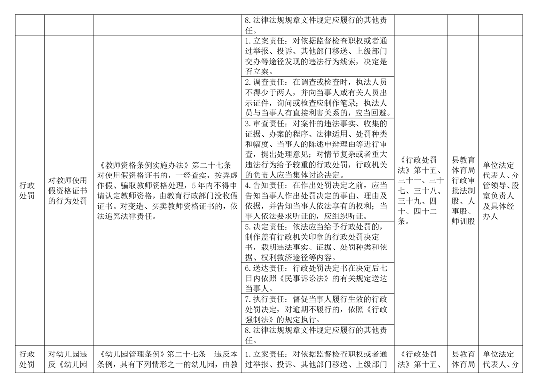
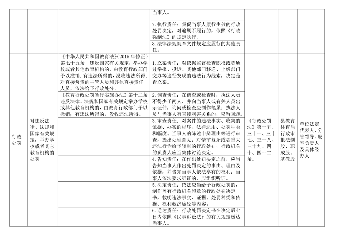
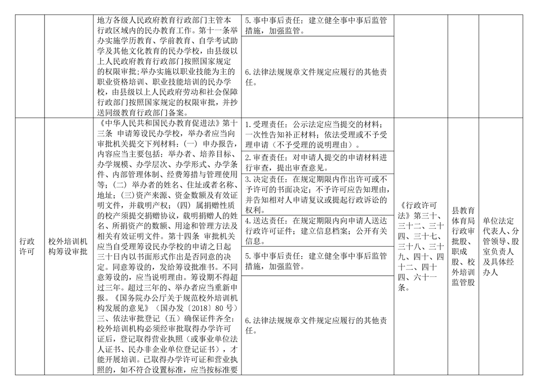
嶽陽縣教育體育局權力與責任清單
來源:教體局
2022-02-22 10:02
瀏覽量:
1
|
|
|
|