當前位置:
首頁
>
專題專欄
>
法治政府建設
>
規範性文件管理
>
部門規範性文件
索引號:yyxzjj/2021-2010161
統一登記號:-
發布機構:縣住房和城鄉建設局
信息狀態:
生效日期:2021-03-01
信息時效期:
2026-03-01
公開方式:政府網站
公開範圍:全部公開
文號:嶽縣建法〔2021〕3號
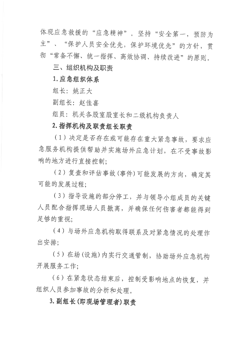
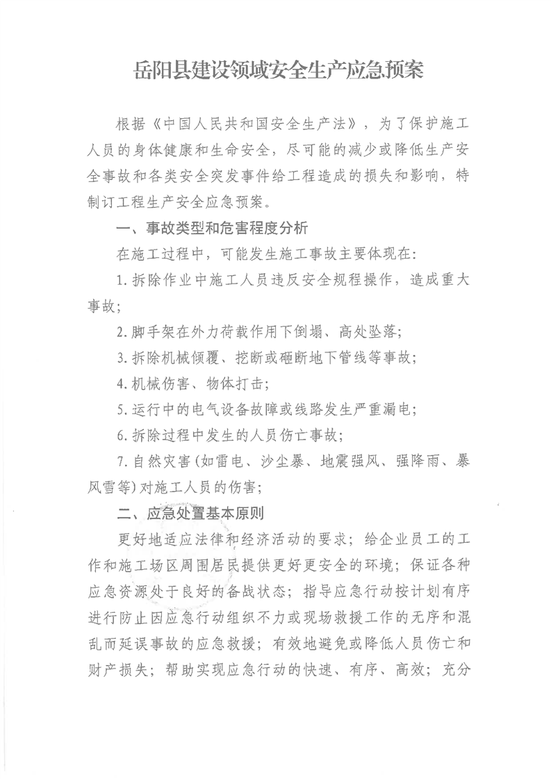
嶽陽縣住房和城鄉建設局 關於印發《嶽陽縣建設領域安全生產應急預案》的通知
來源:嶽陽縣住房和城鄉建設局
2021-03-01 10:41
瀏覽量:
1
|
|
|
|