當前位置:
首頁
>
專題專欄
>
法治政府建設
>
行政執法監督
>
政策製度
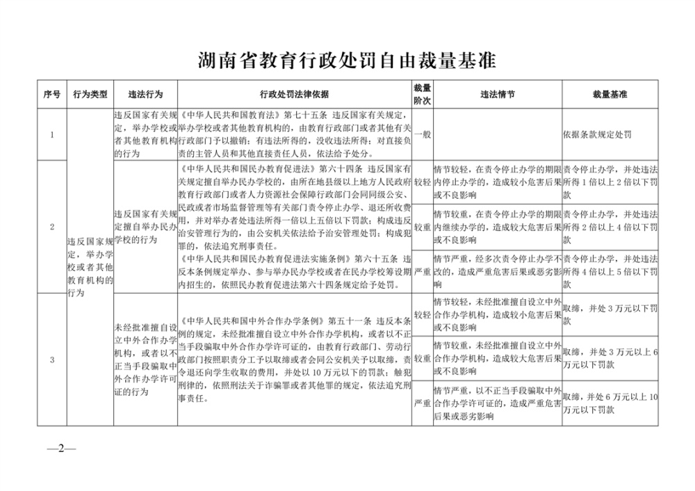
湖南省教育廳關於印發《湖南省教育行政處罰自由裁量基準》的通知
來源:嶽陽縣教體局
2024-09-30 16:30
瀏覽量:
1
|
|
|
|