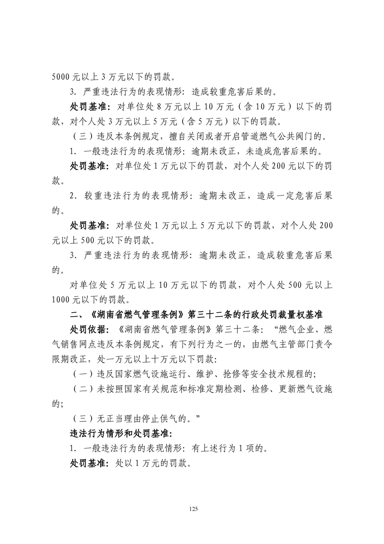
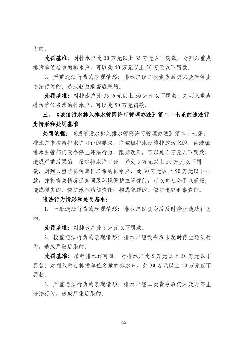
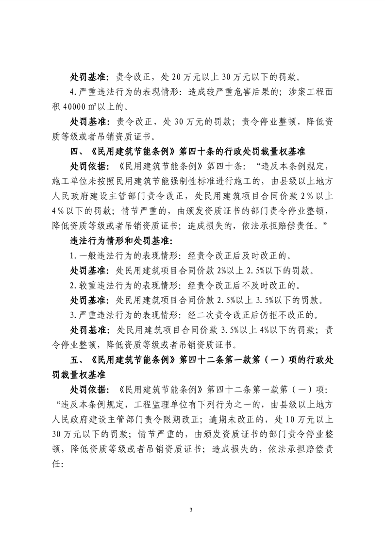
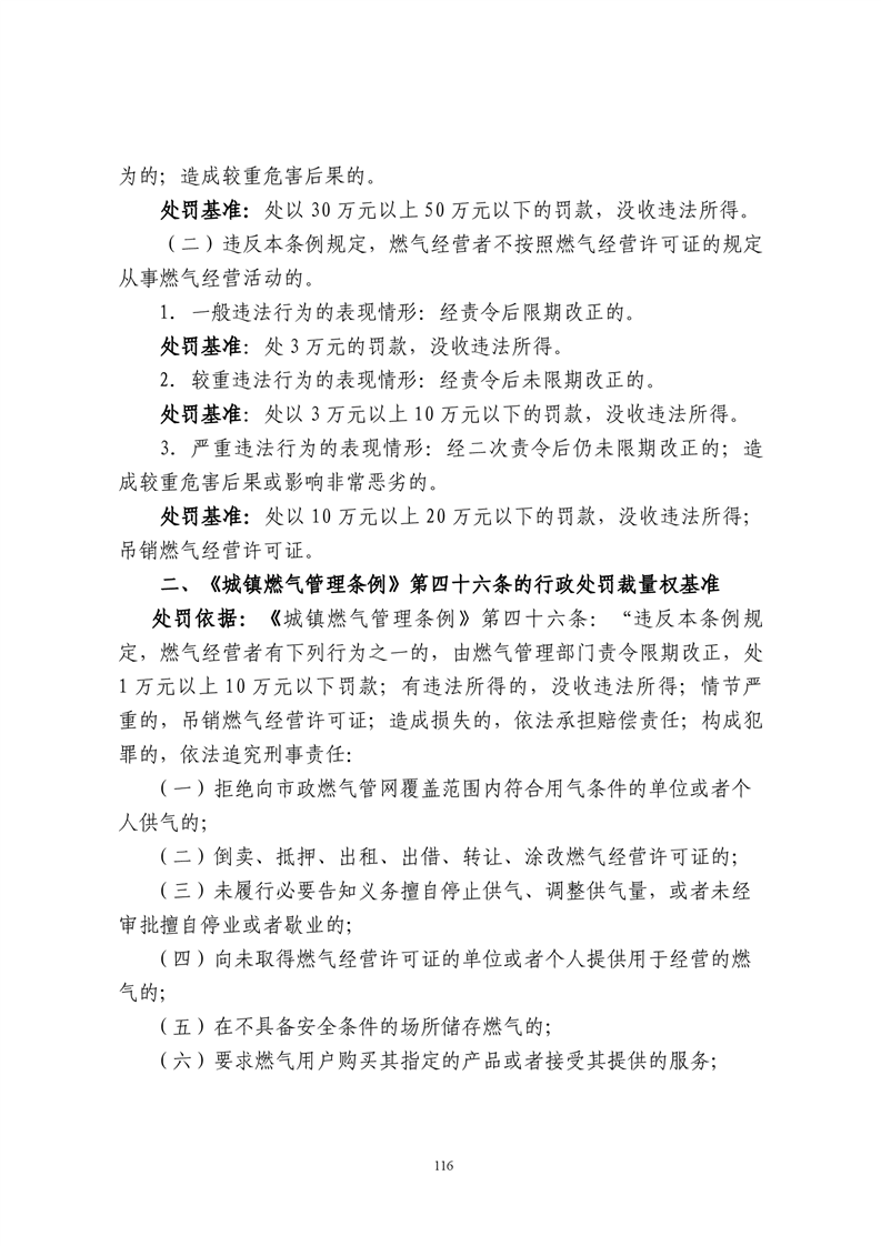
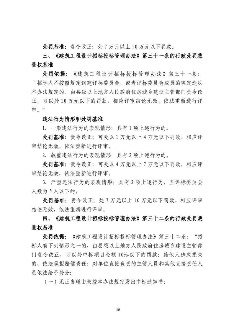
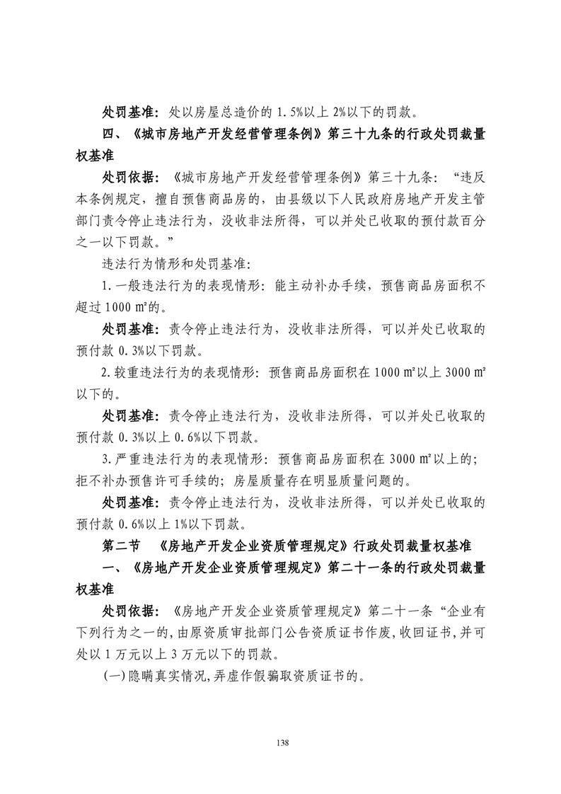
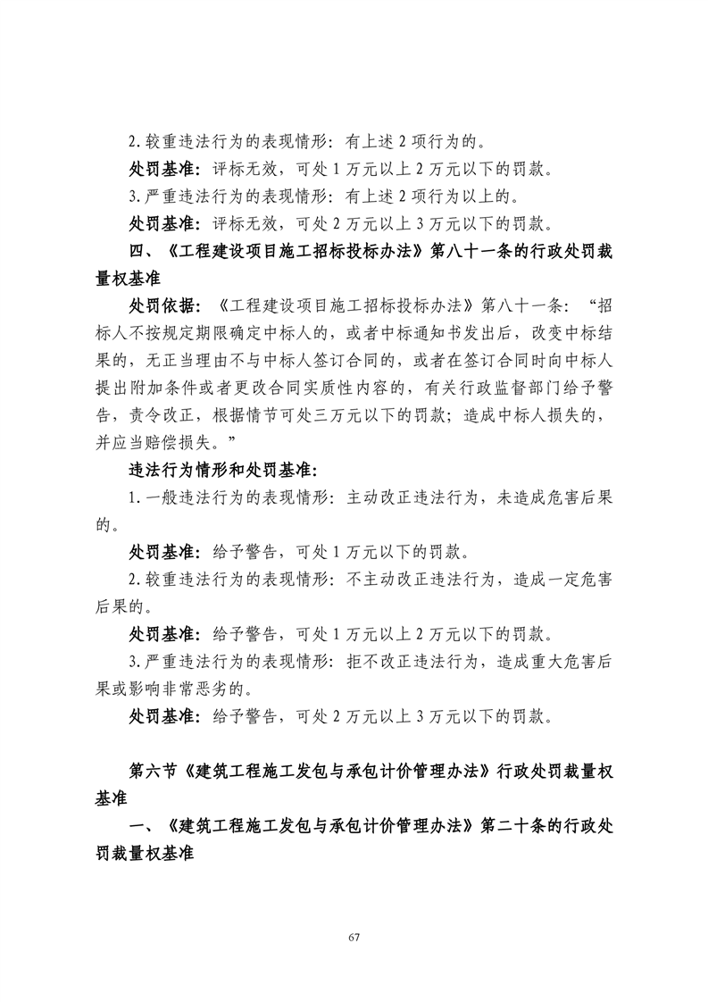
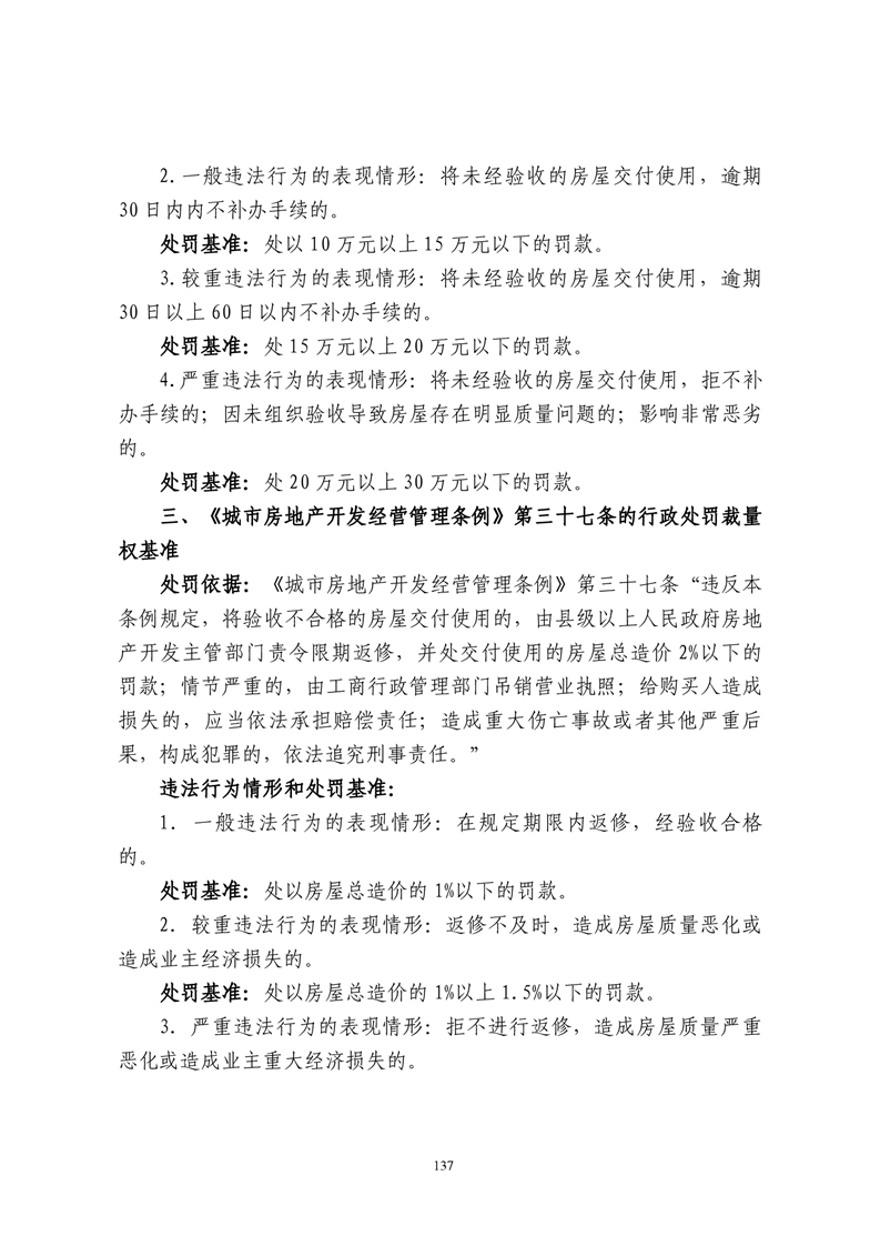
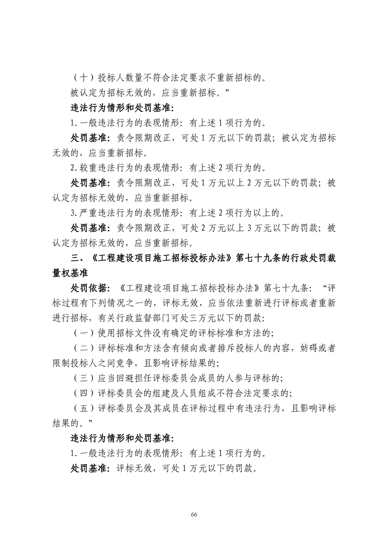
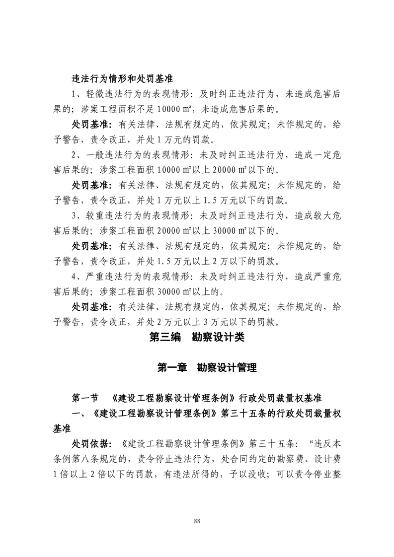
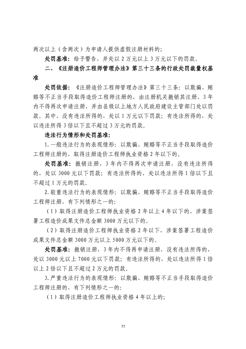
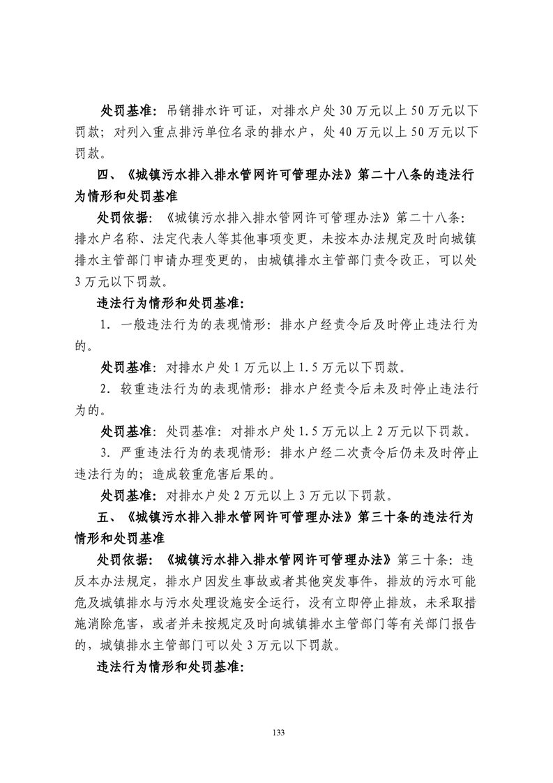
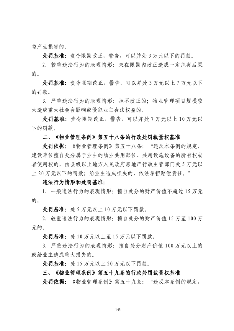
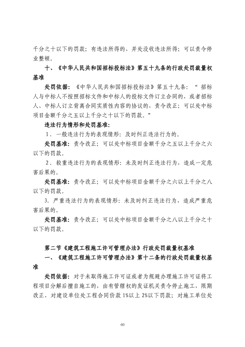
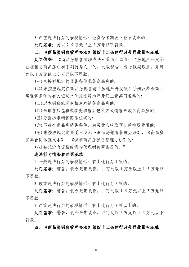
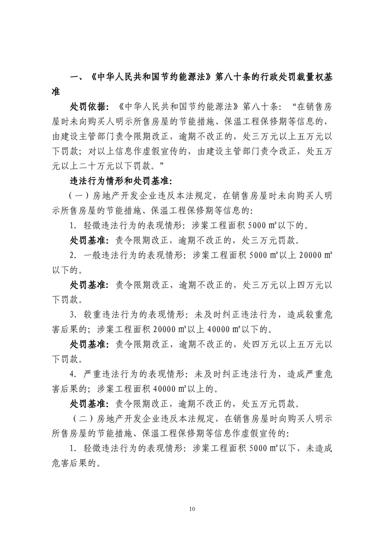
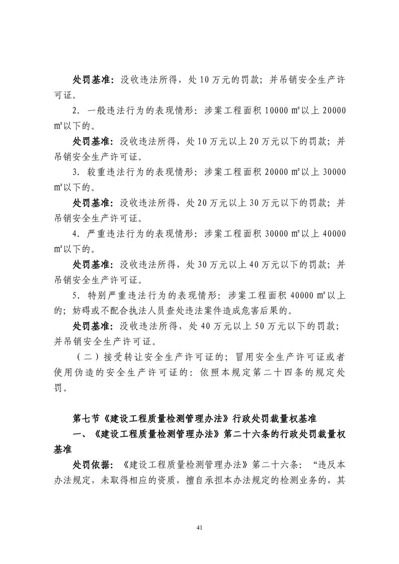
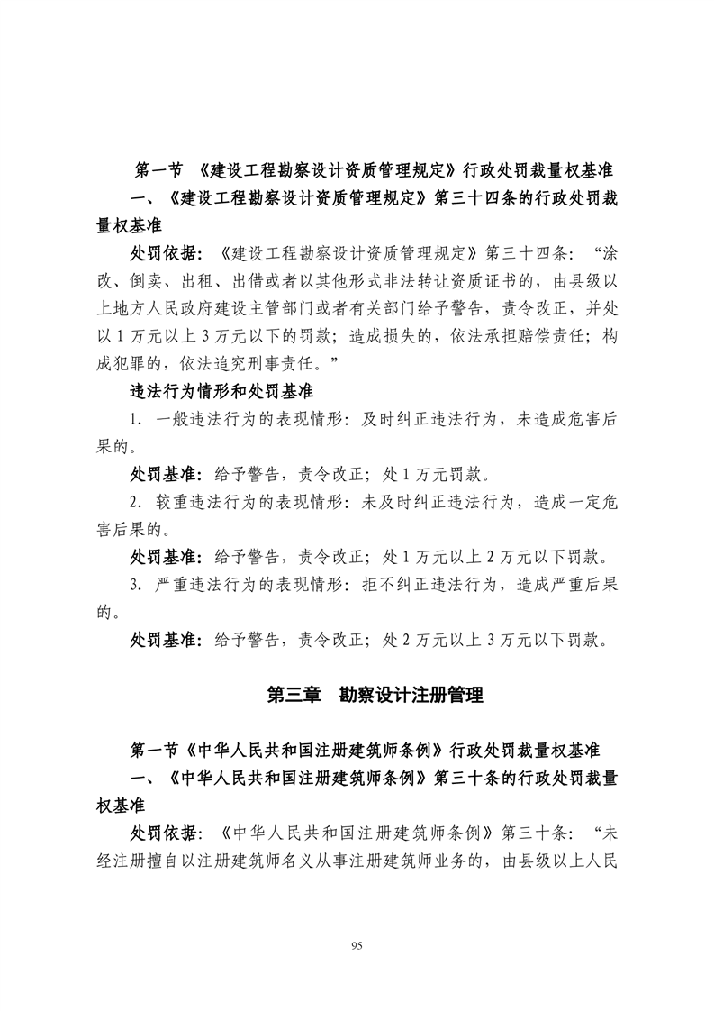
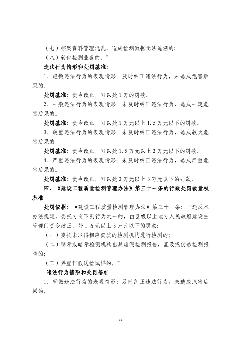
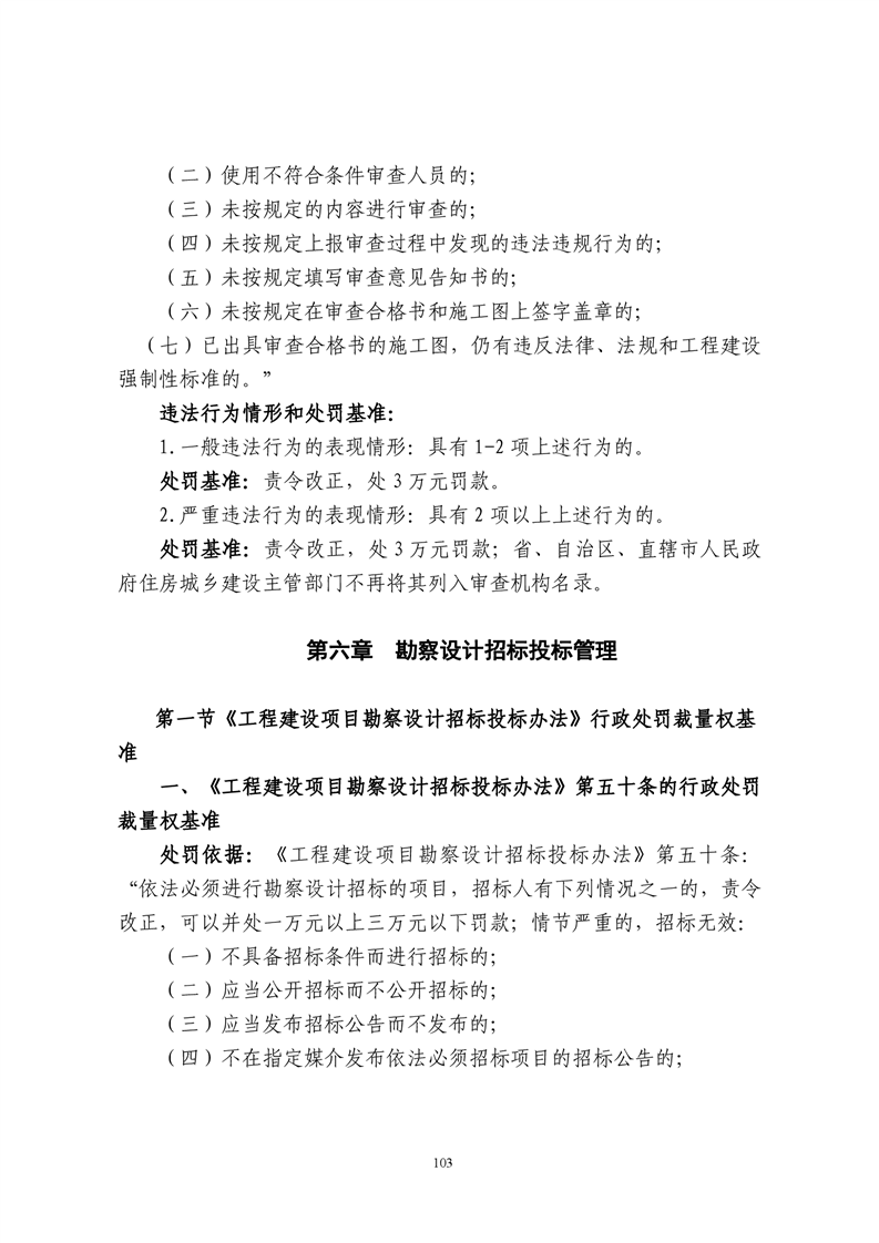
當前位置:
首頁
>
專題專欄
>
法治政府建設
>
行政執法監督
>
行政執法裁量權基準
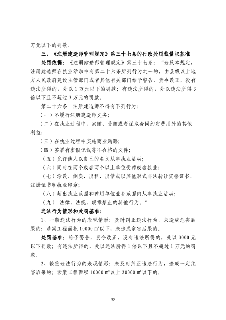
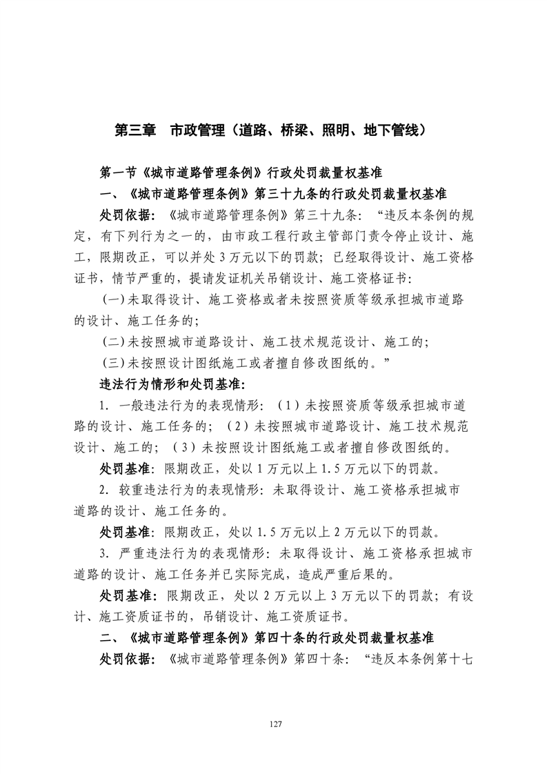
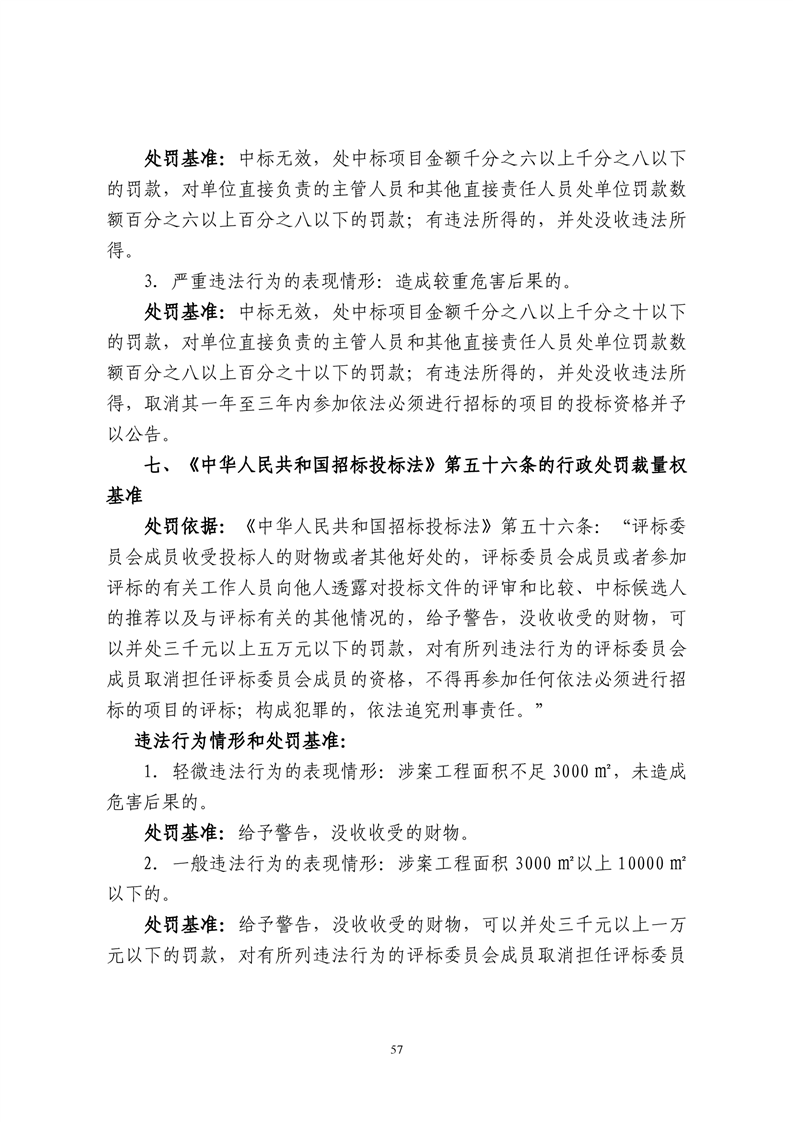
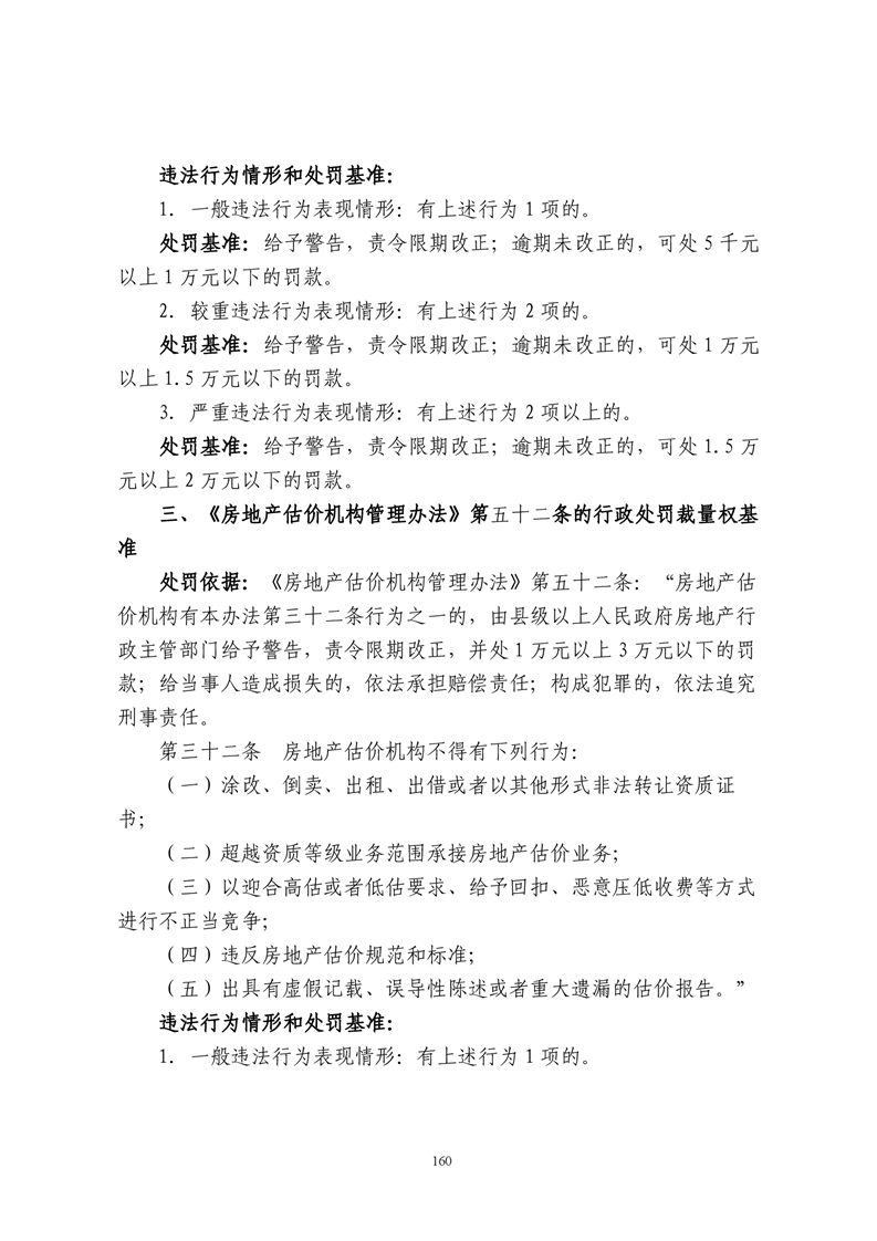
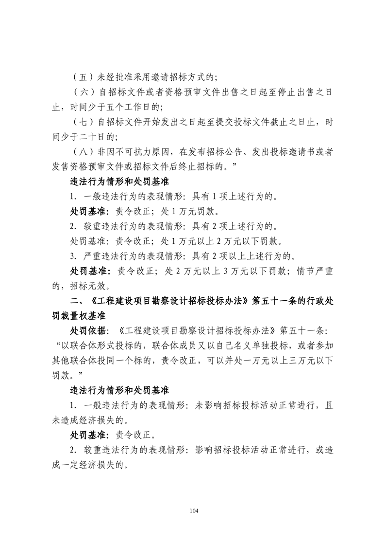
嶽陽縣住房和城鄉建設局行政處罰裁量權基準
來源:嶽陽縣住房和城鄉建設局
2022-05-31 11:36
瀏覽量:
1
|
|
|
|