當前位置:
首頁
>
專題專欄
>
法治政府建設
>
行政執法監督
>
行政執法裁量權基準
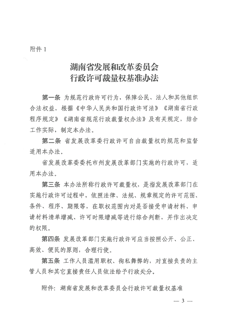
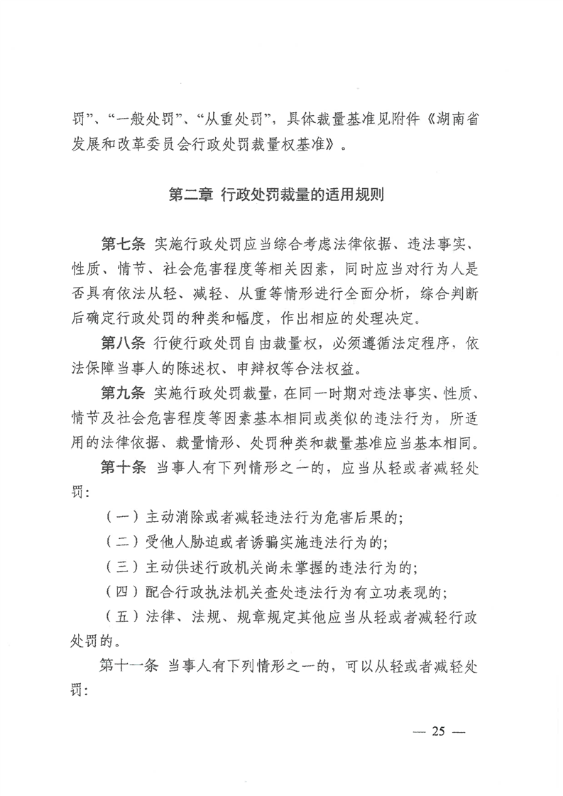
《湖南省發展和改革委員會行政許可裁量權基準辦法》和《湖南省發展和改革委員會行政處罰裁量權基準辦法》
來源:縣發展和改革局
2021-09-16 11:26
瀏覽量:
1
|
|
|
|