當前位置:
首頁
>
專題專欄
>
法治政府建設
>
行政執法監督
>
法製審核目錄清單
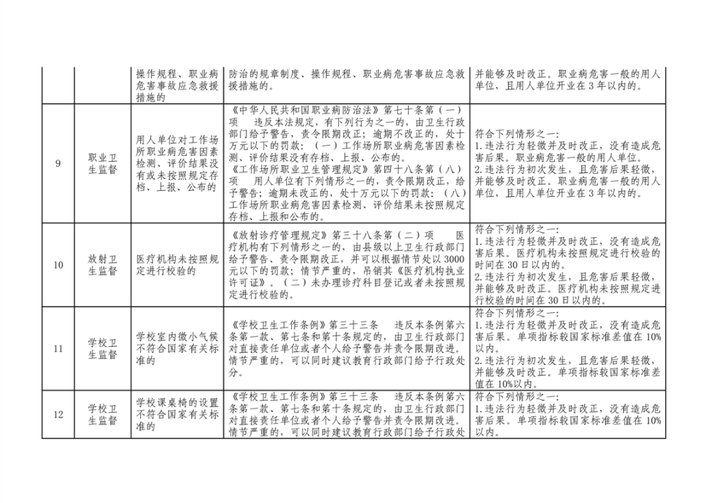
湖南省衛生健康領域輕微違法行為不予行政處罰實施辦法
來源:縣衛健局辦公室
2025-02-28 15:50
瀏覽量:
1
|
|
|
|