當前位置:
首頁
>
專題專欄
>
法治政府建設
>
行政執法監督
>
行政執法公示
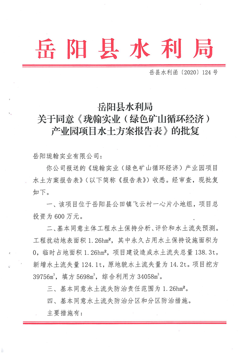
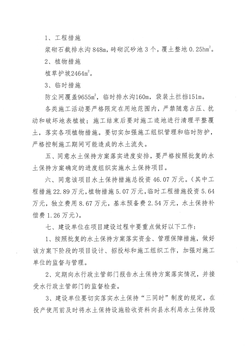
嶽陽縣水利局關於同意《瓏瀚實業(綠色礦山循環經濟)產業園項目水土保持方案報告表》的批複
來源:水利局
2022-11-01 08:09
瀏覽量:
1
|
|
|
|