當前位置:
首頁
>
專題專欄
>
法治政府建設
>
行政執法監督
>
行政執法公示
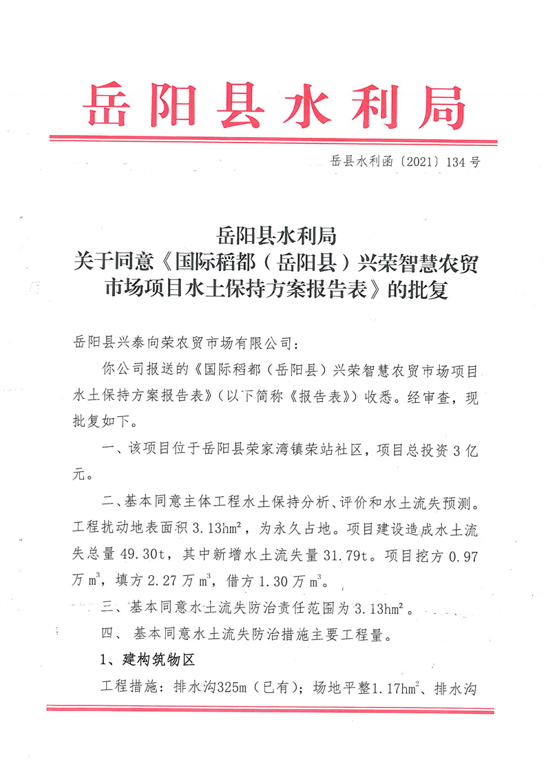
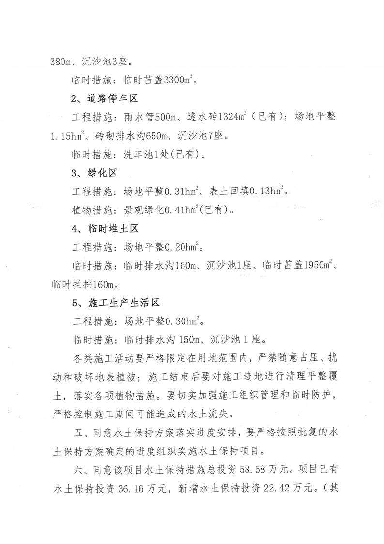
嶽陽縣水利局關於同意《國際稻都(嶽陽縣)興榮智慧農貿市場項目水土保持方案報告表》的批複
來源:水利局
2021-11-02 10:13
瀏覽量:
1
|
|
|
|