歸檔時間:2024-01-12
湖南省人民政府辦公廳關於2017年第三次全省政府網站抽查情況的通報
來源:湖南省政府網   2017-09-06
瀏覽量:1 | | | |

各市州、縣市區人民政府,省政府各廳委、各直屬機構:

為進一步加強全省政府網站建設管理,根據《國務院辦公廳關於印發政府網站發展指引的通知》(國辦發〔2017〕47號)和《國務院辦公廳秘書局關於2017-第二季度全國政府網站抽查情況的通報》(國辦秘函〔2017〕20號)要求,近期,省政府辦公廳組織開展了2017-第三次全省政府網站抽查。經省人民政府同意,現將抽查情況通報如下:

一、總體情況

(一)政府網站整體抽查合格率環比下降0.3個百分點。2017-8-1至8-14,從全省處於正常運行狀態的765家政府網站中,隨機抽選了402家網站,總體合格率為96.3%,較上次抽查下降了0.3個百分點。其中,省直部門網站抽查合格率為84.21%,較上次抽查下降了4.67個百分點,市州轄區內政府網站抽查合格率為97.53%,與上次抽查基本持平。長沙市、株洲市、衡陽市、邵陽市、郴州市、永州市、張家界市、湘西自治州等8個市州的政府網站抽查合格率100%,其中,長沙市、株洲市、邵陽市、郴州市、永州市連續3次抽查合格率達100%,張家界市、湘西自治州連續2次抽查合格率與2017-第一次抽查相比明顯提升。

(二)基層政府網站集約化建設成效明顯。2017-,各市州加快推進縣市區政府部門網站、鄉鎮(街道)網站等基層政府網站集約化建設,截至8-14,全省已有3191家基層政府網站完成關停並轉,減幅99%以上,120個縣市區實現"一縣一門戶" 的建設目標。

(三)多數地區網站常態化監管機製落實到位。2017-6--7-,14個市州均按要求對本地區政府網站進行了抽查,株洲市、嶽陽市、郴州市、永州市、張家界市、湘西自治州抽查比例達到100%,長沙市、湘潭市、衡陽市、益陽市、常德市、邵陽市、懷化市抽查比例超過50%。湘西自治州對問題網站負責人進行了約談;郴州市加大常監測力度,累計下發監測報告300餘份,及時提醒督促問題網站進行整改;衡陽市主動通過新聞媒體向社會公開抽查結果。

(四)網站糾錯留言辦理及時高效。截至8-25,54家省直部門網站、14個市州617家政府網站已添加"我為政府網站找錯"監督舉報平台入口,另有33家網站因申請臨時下線、正在進行集約化建設、後台升級改造等原因暫未添加平台入口,仍有61家網站未按要求進行落實。5-18-8-25,網民通過"我為政府網站找錯"監督舉報平台反映我省政府網站問題238條。經審查,其中不屬於網站問題的留言68條,問題屬實的留言170條,有關網站主管部門和工作部門均進行了辦理、審核、反饋,辦結率100%。

二、存在的主要問題

(一)部分地區建網管網機製落實不到位。一些地區和部門未切實履行政府網站管理部門和承辦部門職責,常巡檢和季度抽查的力度不夠,"四不"問題檢查整改不到位。2017-,在國務院辦公廳組織開展的2次全國政府網站季度抽查中,我省合格率均未達到100%。省政府辦公廳開展的3次全省政府網站季度抽查中,懷化市均存在問題網站,嶽陽市、婁底市連續2次發現問題網站。婁底市未按照要求進行季度抽檢,抽查比例低於50%。湘潭市韶山市政府門戶網站、益陽市政務中心網站在市州開展的自查中發現存在突出問題,未及時進行整改,本次抽查仍為不合格網站。嶽陽市、婁底市、懷化市上報的合格網站中,平江縣政府門戶網站、婁底市統計局網站、中方縣政府門戶網站在本次抽查發現存在突出問題。

(二)部分網站"四不"問題有所反彈。省畜牧水產局、省戒毒管理局、省建設工程造價管理總站、省水運管理局等獨立運行的省直部門所屬二級機構網站既未整合至上級部門網站,也未做好常的更新維護,信息不更新、空白欄目、錯鏈斷鏈等問題較為嚴重。常德市文化廣電新聞出版局網站無法正常訪問。湘潭市供銷合作總社網站領導信箱無法正常使用,缺乏有效的互動交流渠道。

(三)一些網站辦事服務功能亟待完善。部分政府網站辦事服務信息不準確、不實用,甚至存在服務不可用等現象。省水運管理局網站辦事頁麵無法正常打開。益陽市政務中心網站、懷化市政務服務中心網站提供的辦事指南多個要素內容不準確。嶽陽市平江縣、懷化市中方縣分別納入國家和省級基層政務公開標準化規範化試點範圍,但相關地區網站仍出現了服務不實用等問題。

三、下一步工作要求

(一)切實履行政府網站管網辦網職責。各級各部門辦公室(廳)和政府網站工作機構要高度重視政府網站建設管理工作,切實履行政府網站監管、業務指導和辦網職責,持之以恒地推行"常態化監管、劃片包幹、一對一指導、欄目責任製"等行之有效的經驗做法,不斷夯實政府網站質量,杜絕"四不"問題反彈,進一步推進政府網站健康有序發展。從2017-第三季度開始,省政府辦公廳將按照不低於50%的比例對全省政府網站進行季度抽查。14個基層政務公開標準化規範化試點縣市區政府門戶網站將納入每季度的常態化檢查範圍。

(二)切實提升政府網站服務功能。各級各部門要主動對標《政府網站發展指引》的各項要求,進一步完善政府網站信息發布、解讀回應和互動交流功能,政府門戶網站和具有對外服務職能的部門網站還應加強政務服務功能建設,規範辦事服務入口,編製在線服務資源清單,及時更新完善辦事指南,確保指南內容準確無誤、線上線下標準一致。要充分發揮政府網站互動交流平台作用,建立健全網民意見建議的審看、處理、反饋等機製,做到件件有落實、事事有回音。若提供的回複內容出現敷衍推諉、答非所問等情況,政府網站主管部門和工作機構要予以退回並積極溝通,督促相關單位重新回複。

(三)切實規範政府網站建設。各級各部門要嚴格按照《政府網站發展指引》有關要求,進一步加強政府網站規範建設和管理工作,提升政府網站質量水平。各級各部門政府網站均要在首頁添加"我為政府網站找錯"監督舉報平台入口,使用規範的網站名稱和域名,加強網站鏈接管理,規範內部鏈接和外部鏈接,確保所有鏈接有效可用,避免出現"錯鏈"、"斷鏈"。所有政府網站不得鏈接商業網站,嚴禁刊登商業廣告。

(四)切實推進政府網站集約化管理。省直部門要按照"一個部門一家政府網站"的建設要求,盡快完成二級機構網站的集約化建設工作,以頻道或欄目形式展現。懷化市要督促鶴城區、辰溪縣加快推進基層政府網站集約化建設,盡快將未整合網站遷移整合至縣市區門戶網站,實現"一縣一門戶"的建設目標。各級各部門要盡快製訂政府網站資源集約共享方案,深化信息內容整合,避免技術平台整合但數據資源仍無法共享共用等問題。要製訂政府網站集約化管理工作方案,明確工作要求和工作責任,強化常監測,確保下級單位做好整合遷移後的網站內容保障工作。要進一步提高網站集約化建設的規範性,嚴格做好整合網站內容遷移、公告和基本信息變更報備工作,對已下線網站進行"回頭看",杜絕出現"擅自下線"、"隻下線不遷移內容"等問題,甚至出現被非法網站假冒的情況。

對本次通報的問題網站,有關市州政府辦公室(廳)和省直部門要督促問題網站管理部門和承辦部門采取有力措施,及時進行整改,總結經驗教訓,舉一反三,防止發生新的問題,並做好工作指導和檢查複核。整改情況於2017-9-10前書麵報送省政府辦公廳(聯係人:劉光穎,電話及傳真:0731-89990372,電子郵箱:[email protected])。

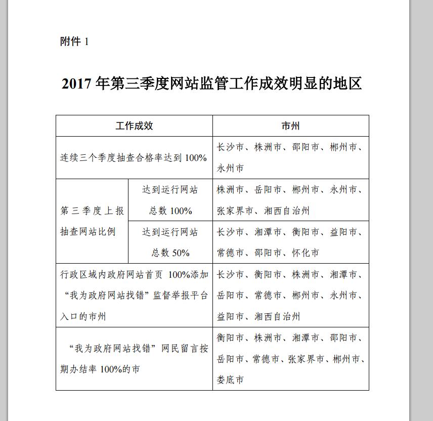
附件:1.2017-第三季度網站監管工作成效明顯的地區

2.全省政府網站抽查情況

3.抽查發現存在突出問題的政府網站名單

湖南省人民政府辦公廳

2017-9-1

(此件主動公開)