安委辦〔2022〕8號
各省、自治區、直轄市及新疆生產建設兵團安全生產委員會,國務院安委會各成員單位:
現將《“十四五”全國道路交通安全規劃》印發給你們,請認真貫徹執行。
國務院安委會辦公室
2022年7月21日
“十四五”全國道路交通安全規劃
為貫徹落實黨中央、國務院關於加強道路交通安全工作的係列重大決策部署,根據《國民經濟和社會發展第十四個五年規劃和2035年遠景目標綱要》《“十四五”國家安全生產規劃》等,製定本規劃。
一、道路交通安全現狀與趨勢
(一)發展現狀。
“十三五”期間,我國經濟社會健康平穩運行,道路交通事業持續快速發展。“十三五”末,全國機動車保有量3.7億輛,機動車駕駛人4.6億人,公路通車裏程519.8萬公裏,其中高速公路16.1萬公裏,農村公路438.2萬公裏,城市道路裏程49.3萬公裏,與“十二五”末相比,全國機動車保有量、機動車駕駛人分別增長33.5%、39.3%,公路通車裏程、高速公路裏程、農村公路裏程、城市道路裏程分別增長13.6%、30.3%、10.1%和35%,具備條件的鄉鎮和建製村100%通硬化路和客車。隨著家庭小汽車普及和高速鐵路、民航運輸快速發展,“十三五”末公路客運量和旅客周轉量分別比“十二五”末減少19.6%和17.6%。同時,公路貨運量逐年增長,公路貨運量、貨物周轉量分別增長9.1%和2.9%。截至2020年末,全國每千人汽車保有量214輛,70個城市的汽車保有量超過100萬輛。
習近平總書記高度重視安全生產工作,先後作出一係列重要論述和重要指示,反複強調安全是發展的前提,發展是安全的保障,要統籌發展和安全,堅持人民至上、生命至上,把保護人民生命安全擺在首位。黨中央、國務院作出一係列重大決策部署,健全完善安全生產責任製體係,全麵推進道路交通安全工作。國務院安全生產委員會加強對包括道路交通安全在內的安全生產工作的指導協調,部署實施道路運輸安全專項整治三年行動,著力破解當前突出問題,不斷提升本質安全水平。
各地區各部門齊抓共管,進一步健全和完善道路交通安全法律法規、部門規章和技術標準;改革創新機動車駕駛人培訓考試製度,進一步強化駕駛人和機動車交通安全源頭管理;深入推進治超聯合執法常態化製度化工作,全麵實施高速公路入口治超,高速公路貨車超限超載得到有效遏製;深入實施公路安全生命防護工程、農村平交路口“千燈萬帶”示範工程等,道路安全隱患治理進一步深化;廣泛實施“城市道路交通文明暢通提升行動計劃”,開展“122全國交通安全日”和交通安全社會麵宣傳,促進公眾交通安全文明意識進一步提升;在全國範圍實施道路交通安全“四場攻堅戰”“五大行動”和“六大提升工程”,大力推進全國主幹公路交通安全防控體係建設,交通安全科技應用水平逐步提高,交通安全執法管理效能進一步提升。“十三五”期間,全國道路交通安全形勢保持總體平穩,與“十二五”期間相比,較大事故、重大事故、特別重大事故分別下降35%、69%和50%。2020年全國道路交通事故萬車死亡率較2015年下降20%。
(二)麵臨形勢。
“十四五”時期處於“兩個一百年”奮鬥目標的曆史交匯點,邁入高質量發展新階段,人、車、路等道路交通要素仍將持續快速增長。預計到2025年,我國機動車保有量、駕駛人數量、公路通車裏程將超過4.6億輛、5.5億人和550萬公裏。同時,交通要素增長重心由大城市向中小城市、城鎮轉移,鄉村振興、城鄉一體化帶來的農村交通出行變化,老齡化社會引發的老年人安全出行問題,車路協同、自動駕駛、共享出行等新技術新業態的快速湧現帶來的交通流量、出行方式變化,人民群眾對美好交通出行的向往和追求等,都對道路交通安全工作提出更高要求。
我國製度優勢顯著,經濟長期向好,社會大局穩定,道路交通安全多部門協同共治的格局基本形成,人民群眾的交通安全意識正在逐步提升,新技術新發展不斷賦能交通管理領域,為道路交通安全治理工作提供了多方麵優勢和條件。但必須清醒認識到,我國道路交通安全整體形勢依然不容樂觀,道路交通安全工作基礎仍然比較薄弱,存在不少短板弱項,地區和領域發展不平衡不充分問題仍然突出,農村交通安全問題凸顯。公眾交通安全意識有待進一步提升,交通違法行為仍較為普遍,貨車和低速電動車等違法違規生產改裝問題依然存在,道路通行條件總體不平衡,交通安全設施設置水平有待提升,道路交通相關行業企業安全主體責任落實不到位問題依然突出,企業重效益輕安全問題長期存在。涉及交通安全的一些深層次、根源性問題尚未化解,道路交通安全法律法規體係有待進一步完善,新變化、新業態帶來的新風險不斷湧現,傳統問題和新型矛盾交織疊加,道路交通安全工作麵臨諸多新形勢、新任務、新挑戰。總體來說,“十四五”期間我國道路交通安全工作仍將處於爬坡過坎、突破瓶頸的關鍵時期。
二、指導思想與目標
(一)指導思想。
以習近平新時代中國特色社會主義思想為指導,認真貫徹落實習近平總書記關於安全生產的重要指示精神,堅持人民至上、生命至上,緊緊圍繞減少事故、保護生命,著力完善製度機製、健全責任體係、加強法治建設、強化基礎保障,切實提高現代交通治理能力和道路交通整體安全水平,努力從根本上消除道路交通安全隱患,解決製約道路交通安全的深層次、根源性、瓶頸性突出問題,全力防範化解道路交通重大安全風險,減少道路交通事故死亡總量,防控較大道路交通事故,遏製重特大道路交通事故,切實保障人民群眾生命財產安全。
(二)基本原則。
健全機製,協同治理。堅持係統思維,構建更為嚴密的交通安全責任體係和更加係統的現代交通治理體係。強化黨政領導責任、部門監管責任、企業主體責任,加強部門協作、社會協同,全力打造共建、共治、共享的道路交通安全社會治理格局。
夯實基礎,源頭治理。堅持問題導向,聚焦基礎性、源頭性、係統性問題,下大力氣補短板、堵漏洞、強弱項,提升道路交通各要素的本質安全水平。樹立事前預防、主動防控思想,針對突出問題追本溯源,防範化解源頭風險,努力從根本上消除事故隱患、從根本上解決問題。
改革創新,依法治理。堅持深化改革,加快體製創新、機製創新、製度創新,將安全發展理念貫穿於道路交通各要素、各環節,推動道路交通安全與經濟社會協調發展。善於運用法治思維解決問題,推進科學立法、嚴格執法、全民守法,培育全社會交通安全法治文化。
科技賦能,智慧治理。堅持科技驅動,以支撐實戰為牽引,探索研發新技術新方法,鞏固深化先進裝備應用,讓科技為交通安全賦能。推動新興科技與交通安全工作深度融合,運用前沿技術助力交通安全管理理念、管理手段、管理模式創新,提升交通安全治理現代化、信息化、智慧化水平。
(三)規劃目標。
道路交通現代治理邁上新台階。道路交通安全管理機製進一步完善,部門合力進一步加強,企業主體責任進一步壓實,社會參與度進一步提高,道路交通現代治理體係進一步健全。
道路交通治理能力達到新水平。法治思維、係統觀念不斷融入道路交通安全治理,大數據、人工智能、5G等新技術充分應用於道路交通安全管理工作,交通秩序明顯改善,風險防控、執法管控與應急救援等能力明顯提升。
道路交通本質安全實現新提升。公路和城市道路安全設施更加規範完善,道路通行環境更友好、更安全。機動車產品安全技術標準更加嚴格,生產一致性、主被動安全性明顯提高,智能輔助安全保障技術廣泛應用。
道路交通文明意識得到新提高。公眾的交通安全意識、守法意識、規則意識顯著增強,全民道路交通安全宣傳教育體係進一步建立完善,與我國機動化程度相匹配的全社會“汽車文明”基本形成。
道路交通事故預防取得新成效。在機動車、駕駛人、公路通車裏程和公路運輸量大幅增長的環境下,道路交通事故死亡人數穩中有降,較大道路交通事故有效壓降,重特大道路交通事故有效遏製,道路交通安全形勢總體穩定向好。

三、健全道路交通安全現代治理體係
(一)健全道路交通安全責任體係。
建立健全各級道路交通安全工作協調機製,堅持黨政同責、一崗雙責、齊抓共管、失職追責,落實黨政領導幹部道路交通安全責任製,推行道路交通死亡事故黨政領導到場製度。加大道路交通安全在“平安中國”、安全生產、鄉村振興、文明城市等考核中的權重,建立量級匹配的考核製度,真正形成責任全覆蓋、管理全方位、過程全監管的道路交通安全綜合治理格局。建立道路交通安全部門協作責任製,明確監管責任,細化責任清單,完善監管鏈條,真正形成監管合力。建立健全道路交通安全隱患排查治理體係,健全全鏈條、可追溯的管理機製。
(二)依法壓實道路交通相關單位安全主體責任。
推動層層壓實道路交通相關企事業單位和社會團體的安全管理、安全投入、產品質量、教育培訓等主體責任和社會責任,強化車輛生產改裝、車輛檢驗檢測、駕駛人培訓、道路建設養護、道路運輸、貨物裝卸企業、客貨運場站、物流園區等相關企業單位主要負責人、實際控製人的第一責任人法定責任。加強貨運源頭單位、貨物裝卸企業、客貨運場站、物流園區等單位交通安全管理,明確並落實管理方責任。強化道路運輸安全隱患排查治理和風險分級管控,加強道路運輸車輛動態監控,落實企業動態監控主體責任,及時糾正處理相關違法違規行為。建立健全道路交通新模式、新業態法規製度與監管體係,落實網約車、共享汽車、互聯網道路貨運、外賣快遞等平台企業安全主體責任。
(三)完善城鄉交通安全協同治理機製。
進一步強化超大城市、特大城市等規模城市的交通安全精細化風險治理協作機製。推動道路交通安全基層社會化治理,與基層社會治理體係有機融合,將交通安全管理和服務延伸到社區和單位。建立健全職責明晰、分工合作、跟蹤督查、常態考核的鄉鎮交通安全工作機製,進一步落實鄉鎮政府交通安全監管責任。全麵實施、規範運行農村公路“路長製”,並融合農村交通安全管理資源,通過“兩站兩員”、“農村公路專管員”、“鄉村農機兩員”、警保郵合作加強農村管理力量。推動農村客運高質量發展,強化農忙時節、集中返鄉返崗等重點時段農民群眾出行服務保障。強化中小學校車安全保障,通過發展專用校車、定製公交等方式,標本兼治解決“黑校車”問題。
(四)建立健全道路交通安全信用體係。
加快推進道路交通安全信用體係建設,加強信用法規製度和技術標準建設,按照分級分類管理的原則,推進信用數據共享公開,推動信用評價、聯合獎懲和信用修複,加大對失信交通運輸企業及其主要負責人的教育、檢查力度,依法依規開展失信懲戒。探索構建道路交通安全信用評價指標、評價方法和分級標準,研究信用信息共享和信用懲戒及修複程序,通過行政與市場手段,推動采取保險費率浮動、行業監管、市場準入等措施實施,實現守信激勵和失信懲戒。

四、提高道路交通安全依法治理能力
(一)完善道路交通安全法律規範體係。
全麵貫徹依法治理要求,推動加快修訂《道路交通安全法》《道路交通安全法實施條例》等,研究製修訂配套規範和技術標準。研究製定機動車輛生產法律法規,強化車輛安全源頭監管。完善道路交通安全設施標準和製度,製修訂道路安全設施設計、施工、安全性評價等技術標準。加強統籌規劃,推進交通安全管理、安全生產、交通運輸等領域法律規範、技術標準之間良好銜接。鼓勵充分行使地方立法權,完善地方法規規章,細化執法標準,解決非機動車管理等交通安全突出問題。
(二)提升執法管理水平與執法效能。
健全完善執法能力提升體係,加強法治人才培養,深化執法教育訓練,強化領導幹部、實戰單位常態化學法用法,全麵提升運用法治思維和法治方式解決熱點難點問題的能力。健全完善執法管理體係,固化執法管理機製,實現對源頭管理、路麵執法、交通事故處理等環節的全方位、全流程、全要素監管。加強路麵執法力度,規範交通秩序,減少嚴重交通違法行為。健全完善執法效能評價體係,從製度、機製、措施、效果等方麵科學設置交通安全工作考核指標,全麵、科學、客觀地評價工作成效。推進執法公開,主動接受群眾監督,提升執法公信力,最大程度實現執法的社會效果。健全完善執法保障體係,強化執法權益保障,強化執勤執法安全防護。
(三)提升重點違法違規行為治理能力。
建立嚴重交通違法行為動態研判、常態治理機製,依法嚴查“三超一疲勞”等易擾亂交通秩序、易肇事肇禍的嚴重違法行為,嚴厲打擊機動車假牌假證違法行為。強化農村地區交通安全執法,依法嚴查麵包車超員、酒駕醉駕、輕型貨車、三輪車、拖拉機違法載人等違法行為。穩步開展超長平板半掛車、超長集裝箱半掛車治理工作。堅持和優化治超聯合執法常態化製度化工作機製,推動公安交管和交通運輸部門治超信息共享和業務協同,提高聯合執法效能。充分發揮高速公路出入口、省界視頻監控、重點營運車輛聯網聯控係統等信息化手段作用,加強長距離跨省大件運輸監督管理。完善危險貨物道路運輸安全防控體係建設,加強部門協同配合和信息共享,形成全鏈條監管執法合力。充分利用道路運輸車輛動態運行數據,加強執法監管和處罰。認真貫徹《民法典》《刑法》《行政處罰法》《安全生產法》《道路交通安全法》等法律法規,用足用好行政、民事、刑事法律手段,加強行刑銜接,嚴格依法追究相關人員和單位的法律責任,研究推動將貨車嚴重違法超限超載納入刑法規範範圍。強化科技支撐,加強大數據、人工智能、5G等技術在執法辦案工作中的深度應用,推動新技術智能輔助執法。

五、打造安全有序的道路通行環境
(一)全麵提升農村公路安全性。
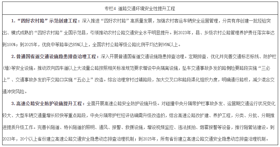
推動“四好農村路”高質量發展,加強農村公路建設質量管理,嚴格落實新改建農村公路的交通安全設施“三同時”製度。推動壓實縣鄉兩級政府責任,完善符合農村公路特點的管養體製和管養體係。建立健全高風險路段排查機製,繼續深化農村公路安全生命防護工程建設,加大農村公路危舊橋梁改造力度,重點推進農村公路臨水臨崖、急彎陡坡路段路側安全防護設施設置,完善農村客運線路沿線縣鄉公路的安全設施,同時滿足消防救援車輛通行需要,切實提升農村公路工程質量和安全保障水平。
(二)加快推進普通國省道重點路段安全提升。
鞏固提升幹線公路重點路段安全隱患治理效果,推動瓶頸路段升級改造。持續推動雙向四車道以上的大流量公路,根據對向碰撞事故數量及公路功能、交通流量、設計速度等,按照相關標準規範要求逐步推進中央隔離設施設置。農村平交路口實施警告標誌、道路標線、減速帶、警示樁、交通信號燈(含閃光警告信號燈)“五必上”,具備條件的平交路口實施支路進主路“坡改平”工程。墜車交通事故多發的路側險要路段實施警告標誌、減速設施、路側護欄“三必上”。優化穿村過鎮路段交通組織和安全設施設置,引導不同性質交通流分道行駛,保障非機動車和行人通行空間。切實推動路側“小開口”、“綠植視距遮擋”等難點問題整改。針對事故多發路段、交通安全風險突出路段、新提級為國省道行政等級的道路,實施道路安全設施提檔升級。深入推動馬路市場等各類違規占用道路資源問題的清理整頓工作。推動在超限檢測站前設置貨車檢測車道和交通標誌,安裝電子抓拍係統,強化超限超載違法行為的發現能力,引導超限超載車輛進站接受檢測,消除超限超載違法行為。
(三)強化高速公路重點路段安全保障。
針對高速公路碰撞中央分隔帶護欄事故多發、運營期交通運行狀況變化較大、大型車輛交通量增長較快等重點路段,結合交通事故數據及原因分析,科學評估中央分隔帶護欄與現狀交通運行、防護需求適應情況。中央分隔帶護欄適應性不足、確需升級改造的,結合高速公路改擴建、養護工程,分類、分批、分期推進提質升級工作。優化提升互通立交及出入口等交通組織複雜路段的指路標誌信息指引、標線渠化誘導。針對長大橋隧、連續長陡下坡、團霧多發、施工作業區路段、危險貨物運輸車輛通行等高風險路段,加強交通安全警示信息發布和安全誘導服務,強化分類分級動態通行管控。推動落實施工路段交通安全提示、預警、防護設施標準化、規範化。建立高速公路服務區車輛飽和度預警機製,防止服務區車輛溢出,影響主線通行安全。推動高速公路基礎設施規劃、設計、建設、養護、運管與服務等數字化,強化高速公路交通感知網絡同步建設和部門間共享共用。
(四)精細化提升城市道路通行安全性。
建立健全城市道路隱患協同治理機製,加強住房城鄉建設、公安交管、綜合執法、交通運輸、園林綠化等部門的協調配合,鼓勵街道、居委會等基層組織參與交通安全治理和聯合整治。加強交通安全設施全周期管理,在城市道路規劃、建設、使用、改造等階段,同步設置完善警示、隔離、防撞等設施,持續開展在用交通標誌、標線和信號燈的規範性、合理性排查整改。公路變更為城市道路的,及時按照城市道路標準設置完善交通設施。在易發交通事故的路口、路段應用智能化的聲、光、電警示裝置和交通技術監控設備保障通行安全。加強對城市慢行交通係統的安全管理,著力保障慢行交通安全,努力壓降非機動車和行人事故,改善人行道、非機動車道通行條件,因地製宜設置行人過街設施、大型車輛右轉安全警示區等。加強重點區域綜合治理,優化商業集中區、景區景點、學校、醫院、客運場站、大型居住區等周邊交通組織,結合城市更新行動,對支路小巷、社區道路開展穩靜化改造。探索通過城市智慧基礎設施建設、人行道淨化和自行車專用道建設、車路協同技術等,提升道路安全性。
(五)健全道路安全性評價體係與評價製度。
推進道路交通事故數據跨部門共享,持續開展交通事故多發點段和嚴重安全隱患分析研判工作,健全完善通報掛牌機製,推動道路交通安全隱患排查治理水平不斷提升。完善公安等多部門參加的公路工程竣工驗收工作機製。探索實施道路設施、駕駛行為、車輛和天氣等多源數據融合的道路安全風險評估方法,推動道路安全性評價體係和評價製度創新,不斷提升主動、係統、精準防控道路安全風險隱患的能力和水平。對抗傾覆穩定性不足的獨柱橋梁及時采取加固等措施,按要求做好工程驗收和實施效果跟蹤評估。

六、強化車輛本質安全和運行安全
(一)推動落實車輛生產銷售企業安全主體責任。
嚴格道路機動車輛生產企業和產品準入管理,完善違規車輛生產企業和產品退出機製。進一步細化完善國產機動車生產企業及產品管理規定,提升企業生產一致性保證能力,健全車輛生產一致性檢查製度,加大檢查頻率,保證車輛生產一致性。優化完善跨部門協作機製,強化獲證後監管及守諾核查,壓實生產企業主體責任。深化資源要素共享,實現認證、商檢等信息共享,提高進口車輛產品的合規性。依法依規做好生產、銷售車輛所載車聯網卡的實名登記工作。建立實施車輛違規信息、安全隱患信息發現、通報、整改、反饋製度,強化機動車檢驗、登記、使用等環節發現的違規非標車輛信息的跨部門共享,在車輛注冊登記、市場準入、檢驗檢測等環節加大查處力度,優化在用車交通事故調查和信息收集,主動發現車輛產品安全缺陷。強化違規車輛、安全隱患車輛的行政監管,充分運用司法手段,嚴肅追責問責違規生產銷售企業,推動消費者協會等公益組織對車輛安全質量等問題開展公益訴訟,倒逼車輛生產銷售企業落實安全主體責任。
(二)進一步提升重點車輛安全性能。
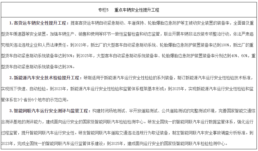
強化標準引領,修訂機動車運行安全國家標準,研究製定經營性機動車運營安全國家標準,推進客貨運車輛輔助安全、主被動安全標準升級。提升載客汽車安全要求,提升客運車輛阻燃性能水平,提高客運車輛安全逃生要求;提升車高大於或等於1850mm的小微型普通客車、麵包車安全性能,減少非法改裝和超載空間;實行公路客運、旅遊客運車輛全環節、全鏈條安全管理,鼓勵地方政府實施在用大中型客車安全性提升行動,依法推動不符合車輛安全技術條件要求、達到報廢標準的臥鋪客車、57座以上大客車等退出市場,推動客運車輛安裝乘員不係安全帶報警裝置。提升載貨汽車安全要求,推動重型貨車嚴格按照相關標準裝備車道偏離預警係統和車輛前向碰撞預警係統,嚴格自卸半掛車、平板式清障車等違規情形較多車型的安全技術規範,提升輕型貨車被動安全性能,製定實施載貨車輛貨物裝載與栓固國家標準,提高常壓液體危險貨物罐式車輛罐體防撞、防漏性能,推動低平板掛車退出散貨運輸市場,推動在用重型貨車安裝右側盲區消除預警裝置等安全裝置。提高客貨運車輛主被動安全裝置裝備率,推廣應用智能視頻監控報警技術,重型貨車全麵普及緩速器等安全裝置,加強中置軸掛車列車、雙掛汽車列車等新型汽車列車車型運行安全研究,探索駕駛行為動態監測裝置等輔助安全裝置應用,研究在“兩客一危”、貨車等重點車型安裝應用酒精鎖。提升新能源汽車安全要求,構建新能源汽車運行安全性檢驗技術及裝備體係,強化新能源汽車運行安全性檢驗和監管,嚴格規範遠程升級要求,保障車輛行駛安全性。
(三)開展違規車輛專項治理。
加強車輛生產、銷售、登記檢驗和使用等環節的一致性監督檢查和動態監管,聯合開展車輛超載超限運輸、非法改裝專項整治行動,依法嚴肅追究相關違法違規企業和人員法律責任。建立健全貨車、掛車非法改裝長效治理機製,強化危險貨物運輸車輛、自卸貨車、半掛車、輕型載貨汽車、混凝土攪拌運輸車生產改裝監管,嚴厲打擊重型貨車“百噸王”、輕型貨車“大噸小標”、 常壓液體危險貨物罐車“大罐小標”及倒賣合格證等違法違規行為,依法嚴查嚴處違規生產問題嚴重的車輛生產企業,並撤銷相關產品的強製性產品認證書。加強電動自行車強製性產品認證管理,杜絕不符合標準的電動自行車進入市場;引導電動自行車帶保險、帶頭盔銷售;完成超標電動自行車存量清理淘汰,加強對電動自行車的安全管理,嚴格查處電動自行車非法改裝,防止超標問題反彈。持續開展變型拖拉機專項整治,完成存量變型拖拉機清零。嚴密場內作業車輛等非道路車輛管理製度,嚴管生產、銷售、使用違規低速電動車、電動三輪車違規行為,明確違規低速電動車退出時間表。推動車輛違法違規生產銷售聯合監督檢查機製,嚴肅查處和追責違法違規企業,依法依規綜合采取責令暫停生產、銷售問題車輛、暫停車輛產品合格證電子信息上傳等措施,實現嚴重違規車輛產品全部收回整改,推進大中型客貨車缺陷產品召回。實施掛牌整改製度,對車輛違規生產、使用問題突出的地區和企業進行掛牌督辦、限期整改。
(四)建立健全新技術新業態安全監管體係。
進一步健全完善智能網聯汽車標準體係,提升智能網聯汽車產品檢驗檢測能力。開展智能網聯汽車運行安全特性研究,以及融入現有道路交通係統的法律法規、技術標準適應性研究,研究自動駕駛、車路協同下的安全監管體係,構建智能網聯汽車運行安全性檢驗技術及標準體係,保障上公共道路測試及示範應用車輛的運行安全。探索開展智能網聯汽車準入和上路通行管理措施。研發智能網聯汽車道路交通違法違規行為取證裝備,製定智能網聯汽車、新能源汽車安全事故調查分析標準。構建智能網聯汽車產品準入、運行安全性檢驗技術及標準體係,保障公共道路測試、示範應用等車輛的運行安全。實現智能網聯汽車的可信身份認證和運行安全監測評估、事故後追溯,支持汽車準入管理。完善新能源汽車國家監測與管理平台功能。

七、提升道路交通參與者安全文明素質
(一)建立健全社會化宣傳教育體係。
建立健全黨委政府主導、多部門聯動協作的交通安全宣傳教育工作機製,落實政府、部門、企事業單位履行交通安全宣傳教育職責義務。完善交通安全精準宣教內容和標準體係,全麵強化規則意識培育和法治教育,常態化開展交通安全宣傳主題活動,持續增強“122全國交通安全日”的品牌影響力。強化新媒體、短視頻等新型大眾媒介傳播渠道運用和宣傳引導能力建設,製定交通安全融媒體相關標準規範,建設交通安全融媒體創新示範中心,全麵提升交通安全信息傳播能力。充分吸納社會力量,建立專兼職相結合的交通安全宣傳教育隊伍。建立社會力量參與交通安全公益事業運行機製,推動媒體、企業、單位、學校、社區開展交通安全宣傳教育,打造道路交通安全宣傳教育社會化格局。
(二)著力提升駕駛人交通安全意識。
完善駕駛培訓監管機製,強化駕駛培訓機構落實教學基礎設施設備、培訓學時內容等要求,保證駕駛培訓質量。健全完善駕駛培訓教學體係,推動理論培訓方式創新應用,強化駕駛人安全知識、規則意識、風險辨識能力培養。加強駕駛培訓過程監管,強化駕駛培訓與考試的信息共享。加強駕駛考試過程監管,建立以新駕駛人安全駕駛水平為核心的考試質量評估體係,實行嚴重交通事故駕駛人考試發證責任倒查。優化駕駛人考試內容與方法,完善麵向規則意識培育的駕駛人考試機製,探索VR、人工智能等新技術在駕駛考試管理中的應用。主動適應人口老齡化、車輛智能化等社會發展需求,豐富車輛新技術、駕駛新要求等考核內容。健全完善職業駕駛人教育培訓體係,提升重點駕駛人安全管理水平。建立交通安全信息綜合服務平台,提供駕駛人全生命周期、全分類群體、全出行場景的交通安全知識服務。
(三)重點加強農村交通安全宣傳教育。
結合鄉村振興戰略和文明示範村創建工作,創新農村安全文明交通共治模式,積極應用農村廣播係統(大喇叭)、市縣電視節目及微信群等渠道,創新利用便民綜合服務中心、農村電商服務站等場所,做強農村交通安全宣傳陣地,抓好農村“一老一小”交通安全宣傳教育。聚焦農村地區輕型貨車、三輪車、拖拉機違法載人、麵包車超員、無牌無證等易發多發違法行為,開展精準化宣傳,強化農村地區常用交通工具、典型出行場景、主要生產生活的安全駕駛和出行學習教育。持續深化警保合作“兩站兩員”建設,完善配套保障、激勵和監管措施,加強勸導員、安全員業務培訓,提升宣傳勸導及教育引導水平。
(四)全麵落實全民交通安全宣傳教育。
係統性開展全民交通安全宣傳教育,創新應用情景體驗、媒體融合等新手段、新途徑、新技術,有效引導公眾樹立交通規則意識。建設功能齊全的交通安全宣教基地和交通安全主題公園,提升宣傳教育的體驗感和實用性。持續深化“一盔一帶”安全守護行動,提升駕乘人員安全意識和防護水平。強化電動自行車銷售點、登記上牌點等陣地宣傳,提升電動自行車安全騎乘水平。充分發揮幼兒園、學校“主陣地”作用,創新體驗式、活動式、交互式等教育方式,完善教育內容、優化教學方法,打造校園交通安全教育基地。加強企業源頭宣傳教育,明確用工單位交通安全教育責任,推動社區建立城鎮新居民交通安全常態化宣傳教育機製。加強對老年人出行安全的普及教育,積極應對人口老齡化對交通安全的影響。
(五)大力推進交通安全文化建設及傳播。
培育和踐行符合社會主義核心價值觀的交通安全文化,推進交通安全文化傳播,將交通安全文化融入社區文化、村鎮文化、企業文化、校園文化,提升公眾交通安全文明素養。充分發揮文化的社會治理作用,在城市鄉村、各行各業、線上線下大力宣傳推廣文明交通文化,建設交通安全物質文化、製度文化、行為文化、觀念文化,通過潛移默化、浸潤人心、久久為功的宣傳教育和傳播引導,實現“他律”變為“自律”,建立中國特色的交通安全文化範式和準則。持續深化“零酒駕”單位創建等活動,推動全社會共同抵製嚴重交通違法行為。

八、完善道路交通應急處置和救援急救機製
(一)提升監測預警和應急處置專業化水平。
健全完善道路交通應急管理和救援標準體係,建立道路交通應急資源庫,打通各部門風險監測、感知、識別、預警信息鏈路,實現跨部門信息數據實時共享傳遞和交通應急管理一張圖。健全道路交通突發警情信息報送處置體係,加強事故、災害等突發警情信息監測分析,提升危險貨物運輸車輛事故處置救援專業化水平。開展危險化學品安全信息碼與電子運單融合試點,製定完善危險貨物道路運輸事故應急救援裝備標準,研發專用防護救援裝備,完善不同品類的危險貨物道路運輸事故預案措施。提升公路車輛救援規範化水平。加強突發事件下應急物資道路運輸保障體係建設。完善更新各類應急預案並加強演練,加強應急裝備物資儲備。依托實戰訓練基地加強對道路交通應急指揮、物資調配、疏導管製、事故處置、輿情引導等預案實景或虛擬場景的演練訓練,提升應急條件下的風險識別與處置、防護等技能。
(二)完善道路交通應急救援機製。
健全完善道路交通應急救援機製,明確公安交管、交通運輸、衛生健康、應急管理、消防救援、氣象、生態環境、發展改革、市場監管等部門和機構的職責任務。完善跨區域、跨部門、跨行業道路交通應急救援指揮聯動機製,深化“一路多方”交通應急聯動,細化道路交通應急救援工作程序,提高應急救援救治效能。建立風險監測預警、風險影響評估、快速指揮聯動、路麵區域管控、應急現場處置、傷亡人員救援、信息傳遞發布等環節的全鏈條全周期長效聯動。培育專業化、市場化應急救援組織,鼓勵公益組織、保險行業等力量參與道路交通應急處置與救援。
(三)提升道路交通事故傷員的快速救援救治能力。
完善統一高效的道路交通事故社會救助基金運行管理體係,優化救助基金籌集,擴大救助基金墊付範圍,強化高效便民服務,全麵落實應繳盡繳、應助盡助、應付盡付。建立並完善警-路-醫-消聯動交通事故應急響應模式,提升院前醫療急救能力和“黃金1小時”的救治力度。積極推行事故危重傷員“就近結合就優”送治原則,依托醫療基礎條件較好、創傷急救能力較強的醫療機構,建立完善危重傷員救治網絡,建立傷員救治信息通報反饋機製,強化救治進展跟蹤和救治質量評價,提升搶救成功率。強化應急車道管理,嚴厲打擊整治違法占用應急車道行為,確保救護、救援車輛順利通行。嚴格執行交通事故現場安全防護要求。鼓勵推廣直升機參與搶救急重傷員,積極推廣錐筒自動布設回收裝置、事故現場遠程預警機器人、一體化闖入報警設備等新技術新裝備。

九、深化道路交通安全科技創新應用
(一)強化協同創新和基礎研究。
健全產、學、研、用深度融合的協同創新機製,形成行業需求引領、有效分工協作、科技創新支撐的新格局。深化道路交通全要素協同管控理論及技術研究,建構滿足道路交通安全高質量發展的國家技術標準體係,做好交通安全科技頂層設計。匯聚各類創新成果,促進道路交通安全科技成果在交通安全治理中的應用推廣。健全道路交通事故深度調查技術支撐體係,建設全國道路交通事故深度調查分析係統,建立道路交通事故深度調查專業隊伍,推動在全國範圍內建設道路交通事故調查分析實驗室。推動部門層麵共享涉及輔助駕駛、自動駕駛相關事故數據。
(二)推動交通安全科技深化應用。
推動農村交通安全科技應用創新,深化交通違法發現查處、交通安全隱患排查、公路交通安全防控體係在農村地區的全麵應用。深化道路交通聯網聯控技術應用,推進城市交通精細組織,加快部署蜂窩車聯網(C-V2X),推動交通設施網聯化改造,加強交通信號聯網聯控,強化交通出行誘導服務。研發推廣機動車和非機動車電子標識等技術,構建車輛數字身份注冊認證體係,推動可信數字身份在車聯網、自動駕駛技術等方麵的應用。
(三)開展新業態新問題前瞻性研究探索。
推動設立道路交通安全防控與綜合治理重點研發計劃,推進圖像智能識別、北鬥高精定位、5G+AI、邊緣計算等新技術在交通安全治理中的應用,針對新業態新問題開展前瞻性研究探索。研究智能網聯汽車運行管理、通行規則、事故責任認定等政策法規與安全保障技術,加快研究製定相關標準規劃,製定自動駕駛運行安全測試技術體係,強化測試過程監管,促進自動駕駛新業態安全、健康發展。研究車路協同應用技術架構體係,開展路側設施數字化智能化改造、車路協同示範應用。研究全麵城鎮化、快速機動化、人口老齡化等社會經濟條件變化在道路交通領域衍生的係列安全問題,探索針對性解決方案。

十、保障措施
(一)加強組織領導。
省、市、縣級人民政府有關部門要依據本規劃依法製定、報批本級道路交通安全規劃,建立全國道路交通安全規劃體係。各地區各有關部門要積極製定規劃實施方案,把道路交通安全納入經濟社會發展和安全生產工作目標考核,逐級分解落實規劃任務和目標指標,細化落實任務分工和進度安排。各地區要加強對規劃實施工作的領導,健全道路交通安全工作領導協調機製,推動解決工作過程中涉及到的重點、難點問題,加強規劃實施監督,確保各項任務全麵完成。
(二)加強隊伍保障。
各地區要進一步完善道路交通安全監管隊伍保障機製,建立崗位人員配備標準,保障監管隊伍力量配備與道路通車裏程、機動車保有量同步增長,改善一線監管人員執勤執法條件。加強道路交通安全監管隊伍建設,加快專業化人才培養,開展重點崗位資質培訓和特種技能培訓,提升監管隊伍素質,結合工作實際製定所屬行業領域的規範化執法工作細則。推動崗位人員裝備配備標準化建設,加強科技執法裝備操作使用培訓。
(三)加強經費支持。
各地區各有關部門要拓寬經費籌集渠道,將道路交通安全設施建設和道路建設養護需求納入本地區經濟社會“十四五”發展規劃,加大資金保障力度,明確資金支持方向。要引導汽車製造、道路建設、道路運輸、保險等相關行業企業以及社會各界力量積極參與道路交通安全設施建設。
(四)加強考核評估。
國務院安全生產委員會辦公室將本規劃實施情況考核評估納入《“十四五”國家安全生產規劃》考核評估體係,全麵評估體製機製、經費投入、人員保障、裝備保障、工作成效等方麵工作落實情況,在2023年、2025年底分別進行中期評估和終期考核。各地區要建立規劃實施的考核和激勵約束製度,製定實施考核辦法及評價指標體係,加強對規劃實施進展情況的監管,並根據中期考核評估情況,分析規劃實施麵臨的問題挑戰,科學調整後期規劃重點任務。