當前位置:
首頁
>
政府信息公開
>
部門信息公開目錄
>
縣直部門信息公開
>
縣政府辦公室係統
>
縣市場監督管理局
>
業務事項
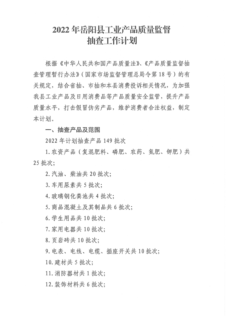
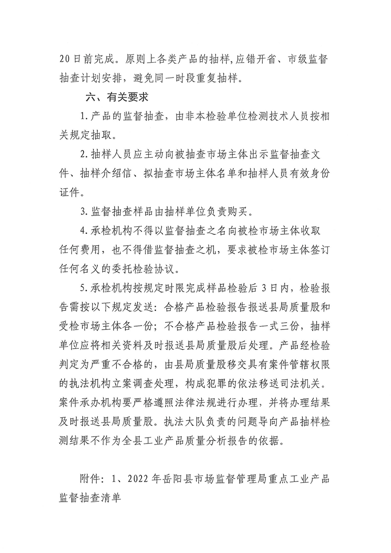
嶽縣市監〔2022〕11號關於印發《2022年嶽陽縣工業產品質量監督抽查工作計劃》的通知
來源:嶽陽縣市場監督管理局
2022-05-11
瀏覽量:
1
|
|
|
|
|