當前位置:
首頁
>
政府信息公開
>
部門信息公開目錄
>
縣直部門信息公開
>
縣政府辦公室係統
>
縣自然資源局
>
不動產業務
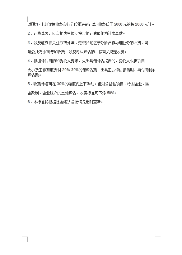
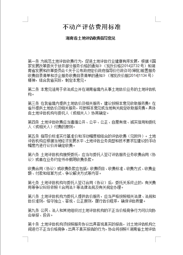
不動產評估費用標準 (湖南省土地評估收費指導意見)
來源:嶽陽縣不動產登記中心
2024-06-05
瀏覽量:
1
|
|
|
|
|