歸檔時間:2025-03-25
當前位置:
首頁
>
政府信息公開
>
部門信息公開目錄
>
縣直部門信息公開
>
縣政府辦公室係統
>
縣庫區移民服務中心
>
政策文件
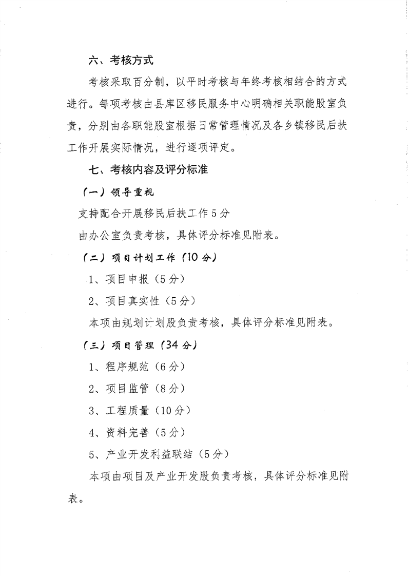
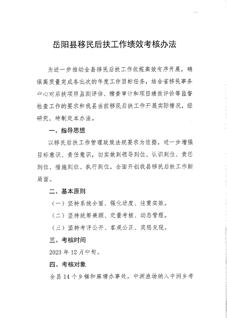
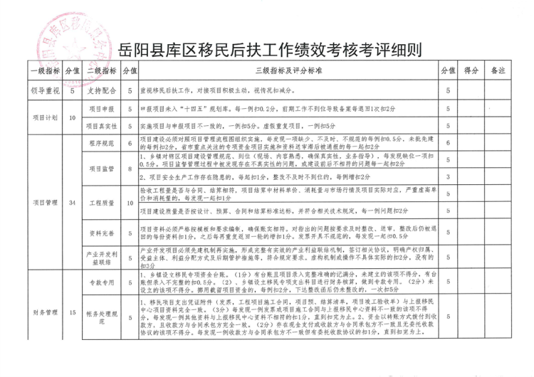
嶽陽縣移民後扶工作績效考核辦法
來源:嶽陽縣庫區移民中心
2023-01-31
瀏覽量:
1
|
|
|
|
|