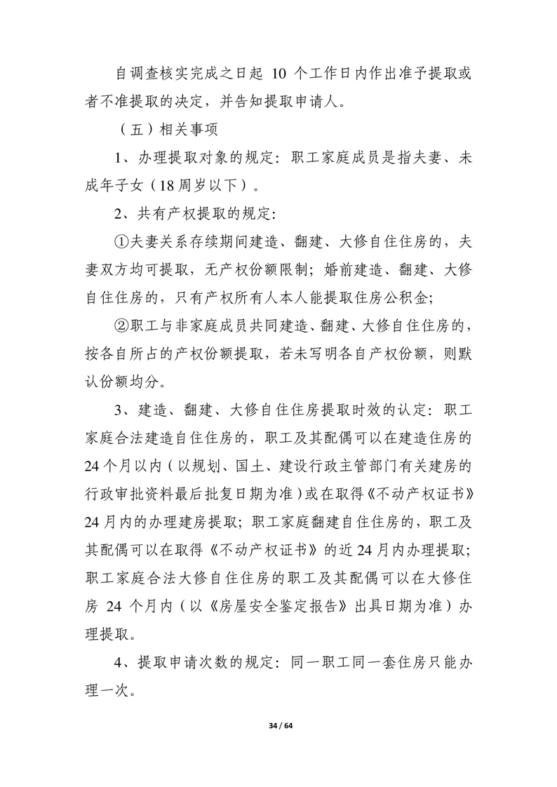
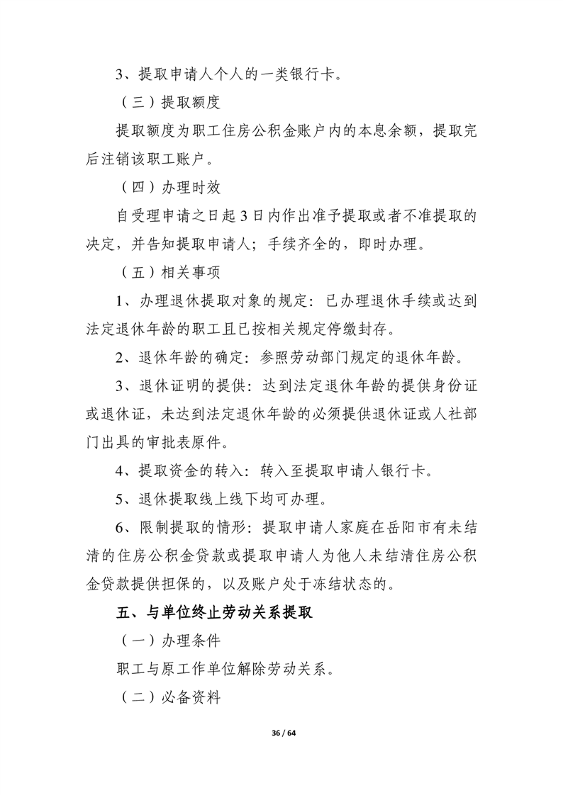
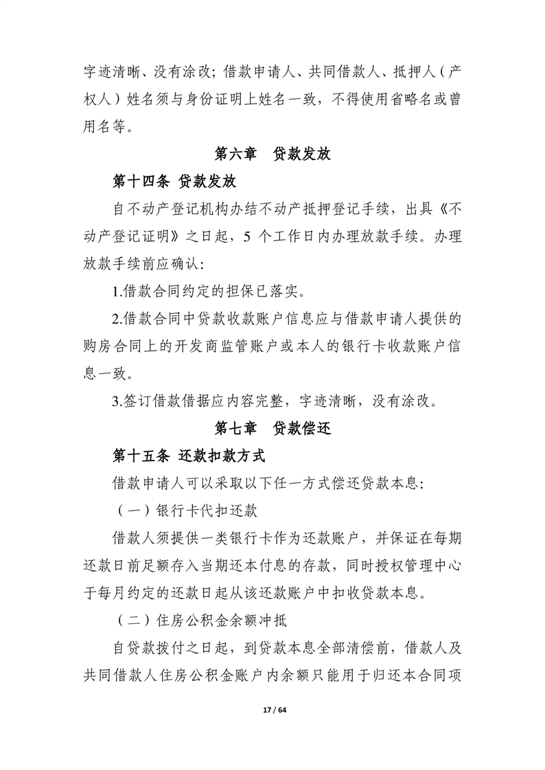
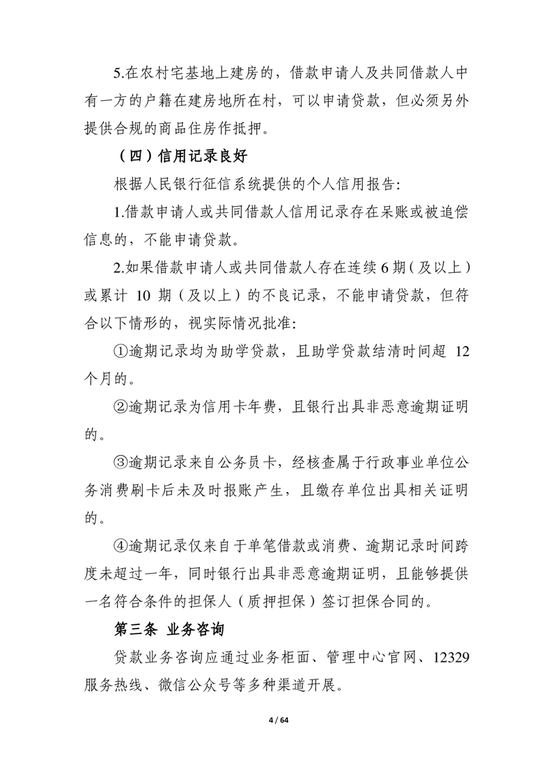
歸檔時間:2025-02-25
當前位置:
首頁
>
政府信息公開
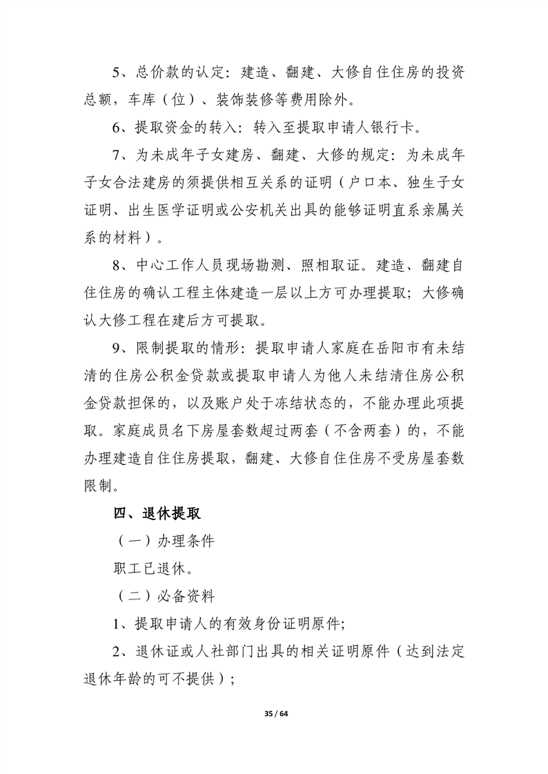
>
部門信息公開目錄
>
縣直部門信息公開
>
縣政府辦公室係統
>
縣住房公積金管理中心
>
政策文件
《嶽陽市住房公積金管理中心個人住房貸款操作實施細則》《嶽陽市住房公積金管理中心提取操作實施細則》
來源:住房公積金
2025-02-21
瀏覽量:
1
|
|
|
|
|