當前位置:
首頁
>
政府信息公開
>
部門信息公開目錄
>
縣直部門信息公開
>
發改係統
>
縣發展和改革局
>
規劃計劃
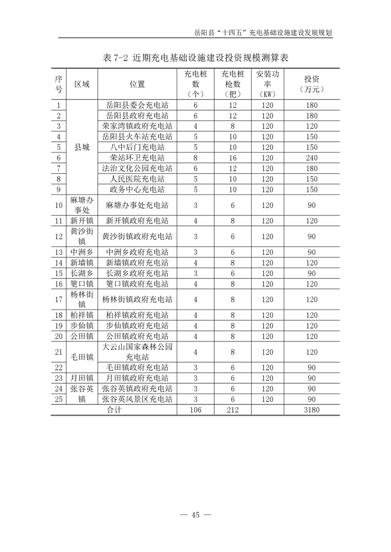
嶽陽縣“十四五”充電基礎設施建設發展規劃
來源:縣發展和改革局
2023-02-16
瀏覽量:
1
|
|
|
|
|