當前位置:
首頁
>
政府信息公開
>
部門信息公開目錄
>
縣直部門信息公開
>
交通係統
>
縣交通運輸局
>
業務事項
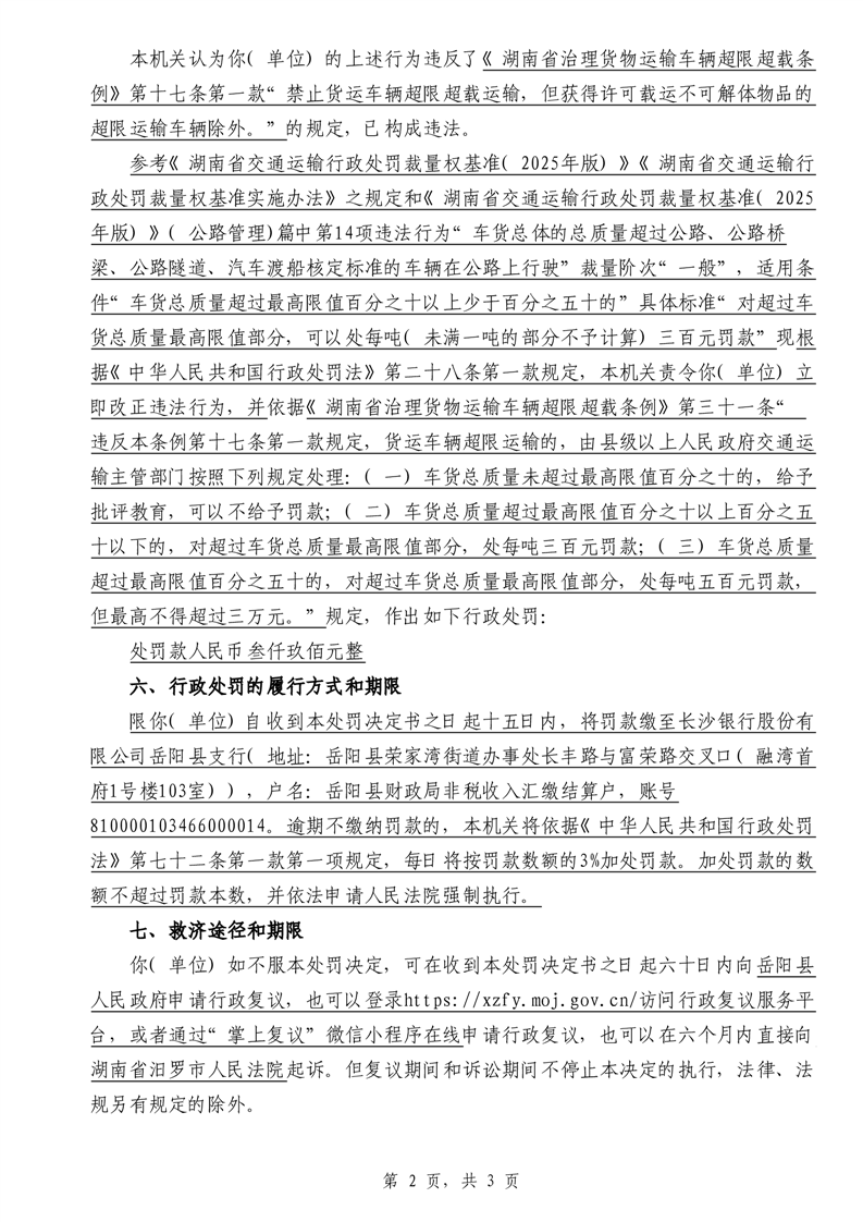
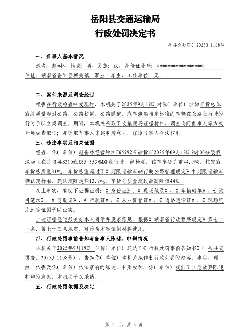
行政處罰決定書 嶽縣交處罰〔2025〕1108號
來源:嶽陽縣交通運輸局
2025-10-09
瀏覽量:
1
|
|
|
|
|