當前位置:
首頁
>
政府信息公開
>
部門信息公開目錄
>
縣直部門信息公開
>
建設係統
>
嶽陽縣住房和城鄉建設局
>
業務事項
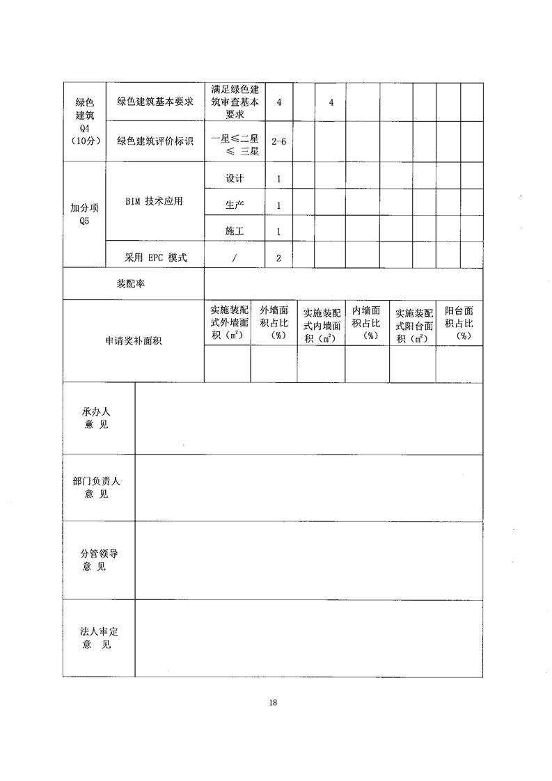
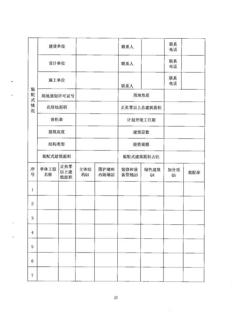
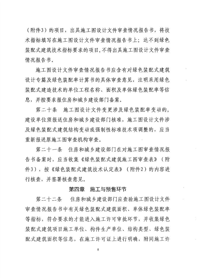
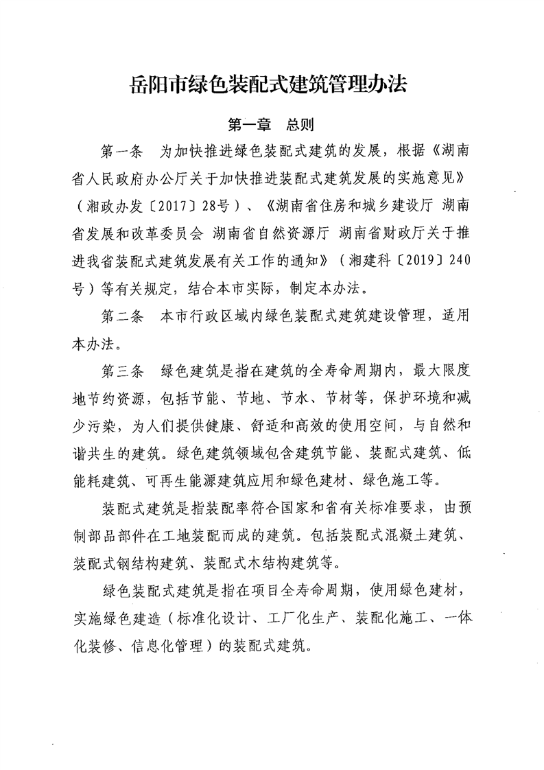
關於印發《嶽陽市綠色裝配式建築管理辦法》的通知
來源:嶽陽縣住房和城鄉建設局
2021-09-01
瀏覽量:
1
|
|
|
|
|