當前位置:
首頁
>
政府信息公開
>
部門信息公開目錄
>
縣直部門信息公開
>
建設係統
>
嶽陽縣住房和城鄉建設局
>
業務事項
湖南省公共租賃住房管理辦法
來源:嶽陽縣住房保障服務中心
2021-12-20
瀏覽量:
1
|
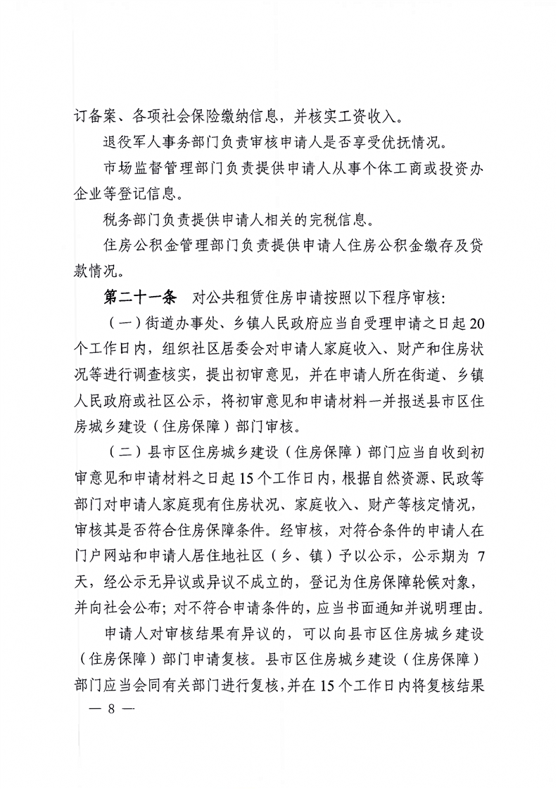
|
|
|
|