當前位置:
首頁
>
政府信息公開
>
部門信息公開目錄
>
縣直部門信息公開
>
商務係統
>
縣財政局
>
業務事項
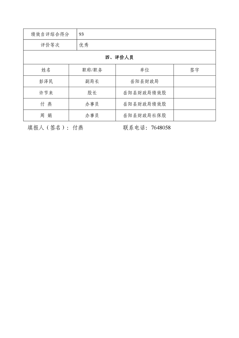
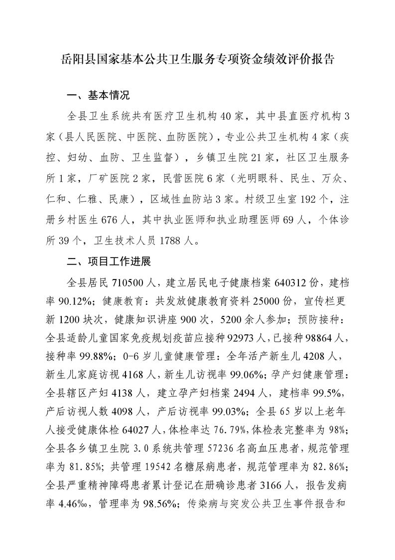
嶽陽縣2021年財政項目支出績效評價報告(國家基本公共衛生服務項目)
來源:縣財政局
2022-09-20
瀏覽量:
1
|
|
|
|
|