當前位置:
首頁
>
政府信息公開
>
部門信息公開目錄
>
縣直部門信息公開
>
教育係統
>
縣教育體育局
>
業務事項
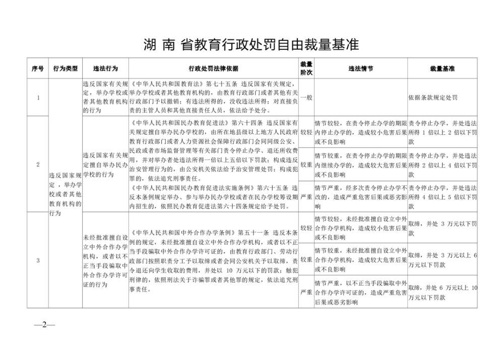
湖南省教育廳關於印發《湖南省教育行政 處罰自由裁量基準》的通知
來源:湖南省教育廳
2024-09-03
瀏覽量:
1
|
|
|
|
|