歸檔時間:2018-11-23
當前位置:
首頁
>
專題專欄
>
2017年政務公開工作要點
>
助力調結構
>
產品質量監管
>
質量抽檢
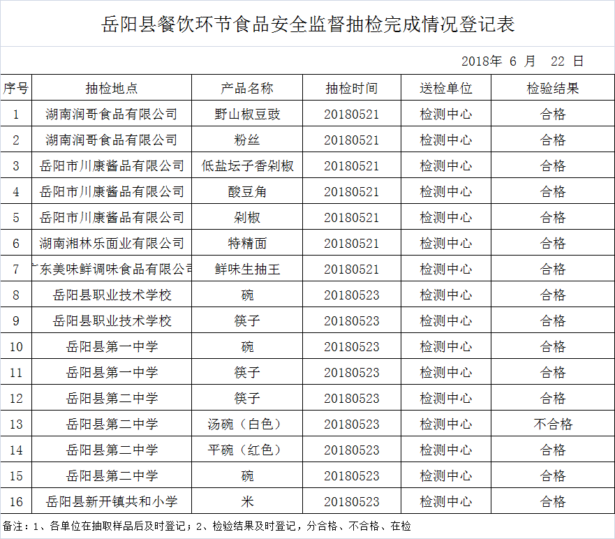
嶽陽縣餐飲環節食品安全監管抽檢情況表
來源:食藥工質局 發布時間:2018-06-22 10:27 瀏覽次數:
1
次