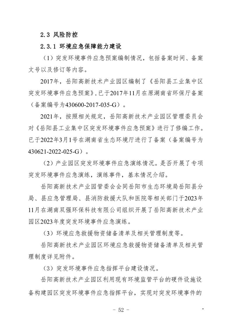
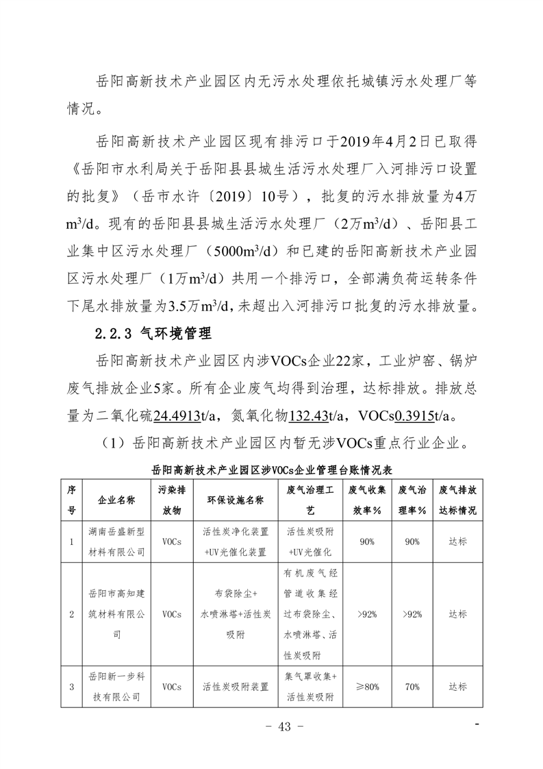
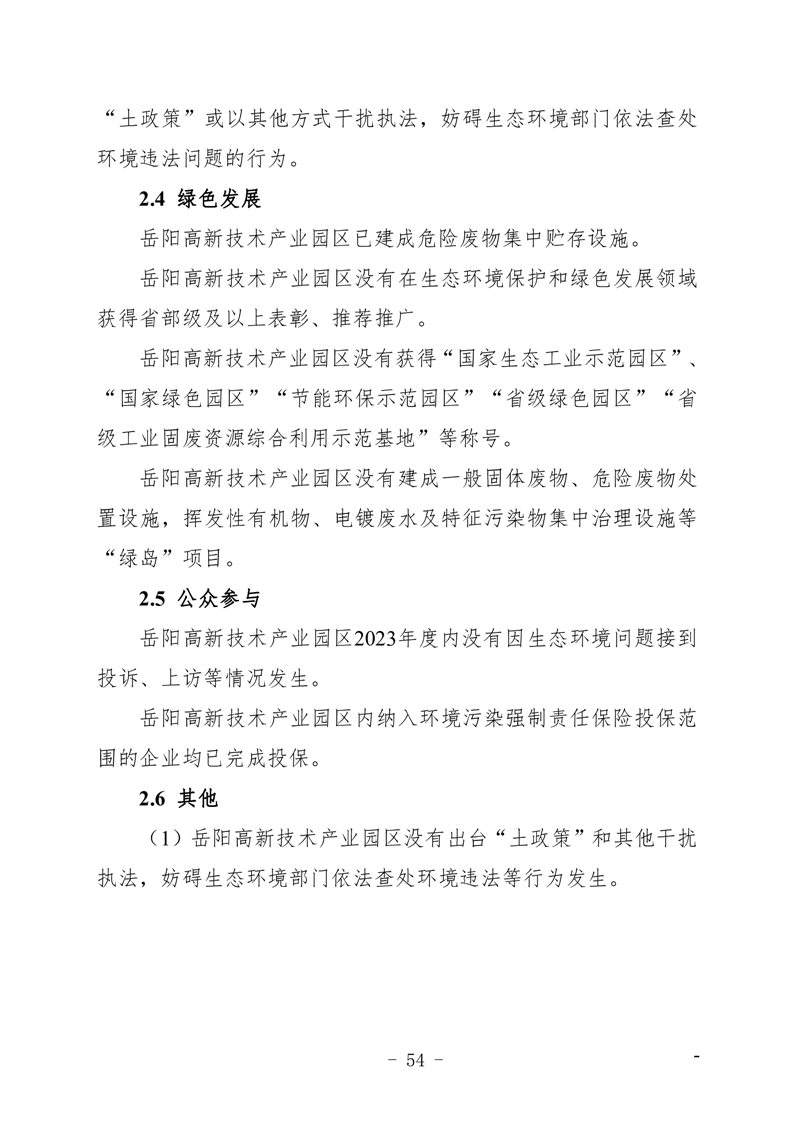
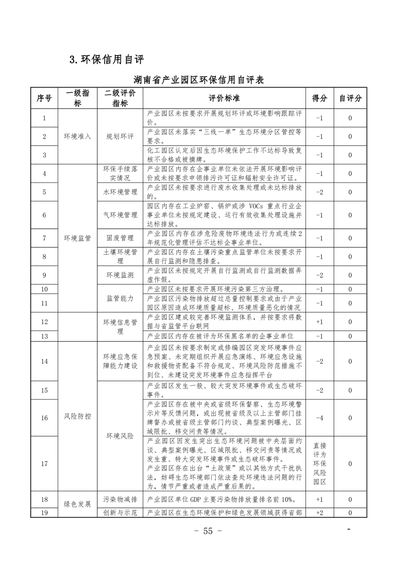
當前位置:
首頁
>
旅遊
>
投資巴陵
>
高新產業園區
>
生態環境保護
嶽陽高新技術產業園區2023年度環保信用評價自查總結報告
來源:嶽陽高新技術產業園區管委會
2024-03-07
瀏覽量:
1
|
|
|
|