當前位置:
首頁
>
旅遊
>
投資巴陵
>
高新產業園區
>
應急管理
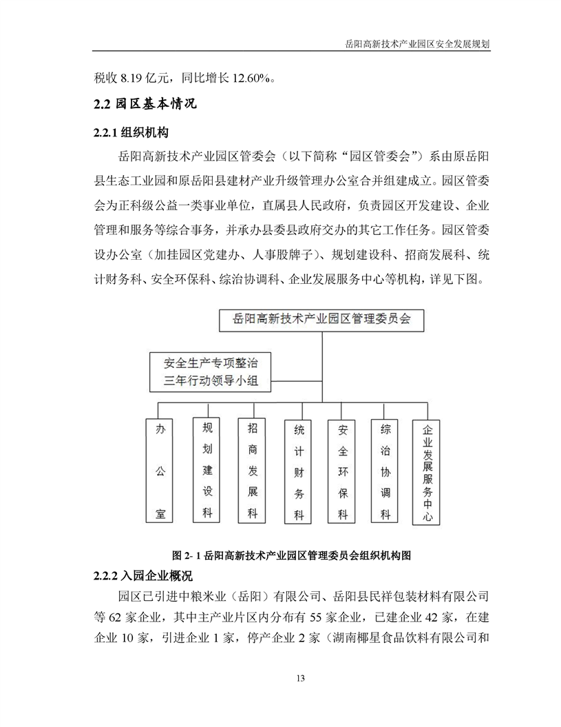
嶽陽高新技術產業園區安全發展規劃
來源:嶽陽高新技術產業園區管委會
2022-04-21
瀏覽量:
1
|
|
|
|